High-Throughput DEL-ASMS Screening Services

Accelerating hit discovery with label-free, ultra-high-resolution mass spectrometry.

Accelerate your hit discovery pipeline with our label-free DEL-ASMS screening services. We provide high-throughput identification of true target binders, backed by rigorous quality control, ultra-high-resolution mass spectrometry, and transparent deconvolution bioinformatics to completely minimize false positives and accelerate your medicinal chemistry efforts.

Key Advantages:

  • Label-free screening for challenging targets, including protein-protein interactions (PPIs) and membrane proteins.
  • Robust SEC-RP-UPLC and HRMS platform to overcome complex ion suppression in massive mixtures.
  • Transparent hit deconvolution and confidence scoring for precise decision-making.
  • Strict NDA and data isolation to protect your proprietary library's intellectual property.
DEL-ASMS screening services platform and high-resolution MS capabilities
What Is DEL-ASMS Workflow & Bioinformatics Technology Comparison Sample Requirements Demo Results Case Study FAQ

What is DEL-ASMS? Overcoming Discovery Bottlenecks

Identifying functional hits for difficult targets—such as membrane proteins, transcription factors, or those involved in protein-protein interactions (PPIs)—often frustrates researchers because conventional functional assays produce unacceptably high false-positive rates. Traditional screening methodologies usually require target proteins to possess intrinsic enzymatic activity that can be measured via substrate turnover. Alternatively, they rely on complex fluorescent tags, radioactive isotopes, or bulky reporter molecules. Unfortunately, these artificial modifications can severely alter how molecules naturally fold and bind to each other, leading to artifactual data and wasted downstream validation efforts.

Furthermore, many compound libraries suffer from autofluorescence or contain compounds that act as inner-filter effect quenchers, which directly interfere with optical readouts.

We utilize DNA-Encoded Library Affinity Selection Mass Spectrometry (DEL-ASMS) to systematically solve these fundamental problems. By combining the massive, unprecedented chemical diversity of DNA-encoded libraries (which can contain millions to billions of unique molecules) with the direct, label-free detection capabilities of mass spectrometry, we measure the exact intact molecular weight of the binding entities. This biophysical approach means we can screen massive compound pools simultaneously and confidently identify true, highly specific binders without relying on reporter tags or functional activity. The mass spectrometer serves as an unbiased detector, directly confirming the physical interaction between your target and the ligand. If you are exploring a broader range of high-throughput mass spectrometry screening options for smaller or distinct pools, you can also review our general Affinity Selection–MS (AS-MS) services to find the best fit for your discovery pipeline.

DEL-ASMS Service Overview: Workflow & Bioinformatics

We understand that screening data quality is entirely dependent on the underlying assay design. Our DEL-ASMS workflow is built around rigorous quality control (QC) at every critical step to ensure that what we detect is a genuine, biologically relevant interaction rather than an artifact of the sample preparation.

1

Target Incubation

We incubate your purified target protein with the highly multiplexed DEL pool under precisely controlled physiological buffer conditions to allow natural equilibrium binding to occur.

2

SEC Separation

We employ Size Exclusion Chromatography (SEC) to carefully and rapidly separate the intact protein-ligand complexes from the hundreds of thousands of unbound library compounds remaining in the mixture.

3

Protein Integrity QC Checkpoint

Before moving forward to the destructive detection phase, we verify that your target protein has maintained its native, active 3D structure throughout the incubation and separation process. We leverage advanced techniques like Native ESI-MS for noncovalent complexes to confirm this critical structural stability.

4

Denaturation & HRMS Detection

The purified complex is intentionally broken apart (denatured) using organic solvents, releasing the specific binders. These bound ligands are then separated via Reversed-Phase Ultra-Performance Liquid Chromatography (RP-UPLC) and analyzed using ultra-high-resolution mass spectrometry (LC-HRMS) for exact mass determination.

DEL-ASMS screening workflow and QC checkpoints

Bioinformatics Analysis: Precision Deconvolution

Handling the massive datasets generated by screening millions of compounds via HRMS requires highly specialized computational infrastructure. We do not believe in "black box" algorithms that leave researchers guessing. Our bioinformatics team provides fully transparent data processing pipelines to turn complex mass spectra into actionable, highly confident hit lists. We perform rigorous background subtraction, isotope pattern matching, and exact mass alignment to differentiate true ligand signals from matrix noise.

Minimum Deliverables:

  • Raw, unprocessed MS spectra data files for your internal records, enabling independent verification by your own bioinformatics team.
  • A comprehensively deconvoluted hit mass list identifying the exact compounds that physically bound to your target.
  • A detailed hit confidence scoring table, which incorporates signal-to-noise ratios and comparative enrichment metrics, to help your medicinal chemists prioritize the most promising molecules for follow-up synthesis.

Optional Add-ons:

  • Target interaction network mapping to visualize polypharmacology or off-target risks.
  • Putative binding kinetics approximation models for your top-ranked hits to estimate relative affinities.

Technology Comparison: DEL-ASMS vs. Traditional Screening

Selecting the right screening method is a crucial inflection point for early-stage drug discovery. Choosing an incompatible assay can lead to months of lost time pursuing false leads. While DEL-ASMS is highly powerful, we operate as consultants to ensure it is the right tool for your specific molecular target and library type. For projects requiring the discovery of irreversible covalent attachments rather than reversible binders, you might also want to compare our ASMS approach with Target immobilization & LC–MS binding strategies.

FeatureDEL-ASMSFluorescence-Based Assays (e.g., FRET, FP)Surface Plasmon Resonance (SPR)
ThroughputUltra-High (Millions of compounds simultaneously)High (Requires extensive microwell plate handling)Low to Medium (Typically limited to smaller libraries)
Label RequirementCompletely Label-freeRequires bulky tags, fluorophores, or radioactive isotopesLabel-free, but requires strict surface immobilization
False Positive RateVery Low (Direct physical detection)High (Interference from tags, autofluorescence, quenchers)Low (Direct biophysical measurement)
Target SuitabilityExcellent for hard targets (PPIs, membrane proteins)Limited strictly to enzymatically active or easily tagged targetsBest suited for validating a small set of known hits

Solution Selection Strategy

  • Choose DEL-ASMS when you are initiating a massive, untargeted screening campaign across complex libraries against hard-to-tag targets where functional assays simply fail to yield clean data.
  • Opt for Fluorescence Assays only if you have a highly characterized, robust enzymatic target where standard substrate turnover is easily measurable and library autofluorescence is historically negligible.
  • Opt for SPR when you have already narrowed down your library to a handful of confirmed hits and desperately need precise, real-time kinetic validation (such as exact on/off rates, K_on and K_off) before moving into animal models.

Sample Requirements for Target Proteins & DEL Libraries

Ensuring the pristine quality and structural integrity of your samples is crucial for obtaining accurate, reproducible, and reliable experimental screening results. Based on our standardized, rigorous proteomics sample submission guidelines, we have established the following strict requirements.

To prevent catastrophic metabolic changes, proteolytic degradation, and protein unfolding, please ensure all biological samples are washed appropriately, immediately flash-frozen in liquid nitrogen for at least 3 hours, and subsequently stored at -80°C. All shipments must be executed using ample dry ice to avoid repeated freeze-thaw cycles during transit.

Sample TypeRecommended AmountSpecific Preparation Notes
Pure Target Protein150 µg to 300 µgMust be > 90% pure. While standard denaturing proteomics often uses 8M Urea, DEL-ASMS strictly requires native physiological buffers (like PBS or HEPES) without any harsh detergents (like SDS) to maintain the natural 3D folding and active binding pockets.
Cultured Cells5×10^6 to 1×10^7 cellsWash suspension or adherent cells 2-3 times with pre-chilled PBS to remove media contaminants before freezing the cell pellet.
Animal Tissues30 mg to 200 mgRinse quickly in cold saline or PBS to remove residual blood. Provide 30-50 mg for trace general tissues (brain, heart, liver), or up to 200 mg for harder connective tissues.
DEL Library≥ 100 pmol per compoundClient-provided proprietary libraries should be shipped either fully lyophilized or suspended in highly pure, anhydrous DMSO.

Demo Results: Visualizing Binding Evidence

Our final analytical reports are specifically designed to be highly intuitive, transparent, and immediately decision-ready for your medicinal chemistry and structural biology teams. We provide crystal-clear visual evidence of the physical binding events, moving beyond simple binary "hit or miss" spreadsheets.

Representative MS signal isolation and deconvoluted hit list scoring plot

Representative MS signal isolation and deconvoluted hit list scoring.

Key Visual Outputs Include:

  • Raw MS Signal Resolution (TIC Chromatogram): We provide high-resolution Total Ion Current (TIC) chromatograms that visually demonstrate our platform's superior capability to isolate the true, specific binder signal from the massive background noise of a highly multiplexed compound pool. You will see exactly how the target-bound ligands emerge during the chromatographic gradient after the denaturation step.
  • Deconvoluted Hit Scoring Plot: You will receive multi-dimensional 2D scatter plots graphing the exact mass-to-charge ratio against our proprietary binding confidence score. This powerful visual makes it incredibly easy to instantly identify, cluster, and rank the highest-confidence binders, separating them from lower-affinity transient interactions for subsequent validation steps.

Case Study: Advancing Hit Discovery with Enantioselective Affinity Selection Mass Spectrometry

Reference: Enantioselective Protein Affinity Selection Mass Spectrometry (E-ASMS), 2025.

Background

Identifying functional hits for challenging, unprecedented targets often suffers from high false-positive rates in conventional functional assays due to non-specific hydrophobic interactions or pan-assay interference compounds (PAINS). Researchers require a highly reliable, label-free, direct-binding confirmation approach to push their drug discovery pipelines forward and avoid wasting significant budget and time on synthesizing dead-end compounds.

Methods

In a recent landmark study, researchers utilized an advanced iteration of ASMS known as Enantioselective Protein Affinity Selection Mass Spectrometry (E-ASMS methodology) to rapidly screen complex, highly diverse compound pools against target proteins. By utilizing chiral targets or ligands, this specific methodology provides an internal control for non-specific binding. The workflow incorporated robust SEC (Size Exclusion Chromatography) separation to clear the unbound library, followed by ultra-high-resolution MS detection to ensure absolute mass accuracy and differentiation of specific stereoisomers.

Results

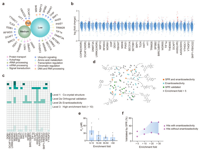
The advanced ASMS workflow successfully and definitively discriminated true high-affinity, stereospecific binders from background noise and non-specific matrix interactions. The E-ASMS method delivered a highly confident, pristine hit list that was validated by corresponding deconvoluted mass spectra, as clearly demonstrated in Figure 2 of the published research, which maps the robust signal enrichment of the true binders against the depleted background.

Conclusion

This pivotal research heavily highlights DEL-ASMS—and its advanced enantioselective variants—as an indispensable, gold-standard tool for accelerating hit discovery. It provides precise molecular weight evidence, confirms stereospecific interactions, and completely eliminates the assay interference that plagues complex, unstructured targets in modern drug discovery.

Data from PMC11785093 showing ASMS application in hit screening and deconvoluted hit mass spectra

Figure 3: Demonstration of ASMS capability in high-throughput hit discovery (Adapted from Figure 2, PMC11785093).

FAQ

Frequently Asked Questions

Q: How does your platform specifically mitigate ion suppression in massive compound pools?

Ion suppression is the greatest enemy of mass spectrometry in complex mixtures. We utilize advanced multi-dimensional liquid chromatography (such as an initial SEC step coupled with analytical RP-UPLC) before the sample ever enters the mass spectrometer's ion source. This effectively separates the target-ligand complexes from the bulk of the non-binding library members, drastically reducing the crowding effect and minimizing ion suppression during ESI (Electrospray Ionization) detection.

Q: How is the intellectual property (IP) of our proprietary DEL structures protected?

We operate under strict, legally binding Non-Disclosure Agreements (NDAs). We understand that the chemical structures within your library are your most valuable assets. Your library structures and sequence data are maintained strictly behind robust, isolated data walls. Our specialized bioinformatics team performs all deconvolution locally on offline, secure servers, ensuring your proprietary IP never leaves our secure internal environment or touches cloud-based public networks.

Q: What buffer conditions are acceptable for the target protein submission?

Because DEL-ASMS relies fundamentally on the protein maintaining its native, active 3-dimensional structure to physically bind the library compounds, we strictly require native physiological buffers like PBS, HEPES, or Tris. Denaturing agents (like Urea or Guanidine HCl) and strong anionic detergents (like SDS) will unfold the protein and destroy its active binding pockets, making any affinity screening impossible.

Q: What is the typical workflow timeline for a complete DEL-ASMS screening project?

Timelines depend largely on the biophysical complexity of the target and the sheer size of the multiplexed library. However, once the initial method development phase and the critical protein integrity QC checkpoints are successfully cleared, the actual high-throughput MS screening and subsequent bioinformatics deconvolution proceed incredibly rapidly, often cutting months off traditional screening timelines.

Compliance / Disclaimer: All services, workflows, and products described herein are for Research Use Only (RUO) and are not intended for clinical diagnostic or therapeutic use.

Online Inquiry

Please submit a detailed description of your project. We will provide you with a customized project plan to meet your research requests. You can also send emails directly to for inquiries.

* Email
Phone
* Service & Products of Interest
Services Required and Project Description