Plant metabolomics, through systematic analysis of endogenous small-molecule metabolites in plants (such as amino acids, polyphenols, and flavonoids), reveals their biosynthetic pathways and regulatory mechanisms, providing a novel perspective for functional food development and nutritional research. In recent years, this technology has been widely applied in areas such as crop quality improvement, natural product screening, and intervention for metabolic diseases.
Metabolomics Techniques and Methods
Technology Classification
- Untargeted Metabolomics: Broadly screens unknown metabolites, suitable for discovering new functional components (e.g., antioxidants, umami substances).
- Targeted Metabolomics: Quantitatively analyzes known metabolites (e.g., polyphenols, flavonoids), commonly used for quality assessment and process optimization.
- Metabolic Fingerprint Analysis: Quickly distinguishes between different varieties or processed samples, such as the dynamic changes in metabolites during tea fermentation.
Key Technologies
- Mass Spectrometry (MS) and Nuclear Magnetic Resonance (NMR): Coupled techniques can cover more than 95% of metabolites, but need to be combined with chemical derivatization to improve the detection sensitivity of volatile substances.
- AI-Assisted Optimization: For example, AI-driven enzymatic hydrolysis processes can precisely control the hydrolysis of pumpkin seed protein, increasing glutamate content to enhance umami flavor.
Applications in Functional Food Development
Functional Component Screening
Natural Product Discovery
Wu C et al. conducted a panoramic analysis of metabolites in perilla leaf granules using non-targeted metabolomics, ultimately identifying 543 compounds, covering phenols, terpenes, and fatty acid derivatives, clarifying its metabolite diversity as a functional food. They also discovered that:
- Metabolic data directly validated the presence of scutellarin in perilla leaf granules, one of the five potential XDH inhibitors predicted by network pharmacology (such as scutellarin/ZS025), and its content was correlated with its anti-hyperuricemia activity (scutellarin is a potent inhibitor of xanthine dehydrogenase XDH, which can reduce uric acid production).
- Combining metabolomics with molecular docking and MD simulations, they confirmed that scutellarin inhibits uric acid synthesis by stably binding to the XDH active site (forming hydrogen bonds and inducing protein conformational tightening), providing metabolic-level mechanistic evidence for the "alleviating hyperuricemia" function of perilla leaf granules.
Figure 1:The validation of scutellarein through text-mining and untargeted metabolomics (Wu C et al., 2024)
Flavor Optimization
Zhang S et al. used LC-MS untargeted metabolomics to screen and identify 56 key compounds from two high-quality DCTs (single-bud grade BDCT and premium grade SDCT). Through correlation analysis and multivariate statistics, they revealed a direct correlation between metabolite accumulation and sensory characteristics:
- BDCT (refreshing umami, bright color): attributed to higher levels of catechins, specific proteins, theanine, Di-galloyl-glucose , and TF;
- SDCT (multi-dimensional mouthfeel, black tea color): attributed to higher levels of TR, flavonoids/flavonoid glycosides, and soluble sugars.
Key compounds contributing most to the flavor of both DCTs were identified:
- Flavon-3-ols (EGCG, ECG): dominate umami and bitterness;
- Polymeric catechins (theanine-related): affect mouthfeel complexity;
- Theanine pigments (TF, TR, TB): regulate color (bright vs. black tea color);
- Flavones (ACGs), theanine: enhance fruity aroma and refreshing sensation.
Clarify the mechanism of "differences in metabolite composition → differences in flavor characteristics", such as the "refreshing umami" of BDCT originating from high EGCG/ECG and TF, and the "moderate sweet, bitter, fresh and sour" of SDCT originating from high TR and soluble sugars.
Figure 2:PLS analysis of the tea sensory indicators and the different key metabolites of the two grades of high-quality DCT (Zhang S et al., 2023)
For more information on the applications of metabolomics in plant secondary metabolite research, please refer to our resource article on Metabolomics Applications in Studying Plant Secondary Metabolites.
Processing and Storage Regulation
Process Improvement
Li J et al. used untargeted LC-MS metabolomics (methanol extraction, Hypersil GOLD C18 column separation, Orbitrap-MS detection) to screen 52 key differential metabolites in LAGP made from summer/autumn leaves and spring leaves. Through metabolic pathway enrichment analysis (KEGG, etc.), they revealed the core driving factors of seasonal differences in LAGP quality:
- Key Metabolic Pathways: The flavonoid biosynthesis pathway is the main cause of increased bitterness, astringency, and decreased brightness in summer/autumn teas—this pathway is active in summer and autumn, leading to the accumulation of flavonoid metabolites (such as flavonoid glycosides), directly resulting in a worsened taste (bitterness, astringency) and a yellowish color.
- Metabolite-Quality Correlation: Catechins (EGCG) are the core component of bitterness; flavonoid glycosides exacerbate astringency and yellowing; changes in amino acids affect freshness.
- Flavor Modification Strategy: Based on the relationship between metabolites and sensory characteristics, it was found that adding flavoring agents (hexanal, (Z)-3-hexen-1-ol) can mask the bitterness of EGCG (OAV calculations assess aroma contribution) and improve sensory acceptance (experiments showed that bitterness decreased and acceptability increased after addition).
Metabolic Changes During Storage
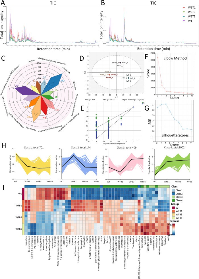
Li H et al. used Rizhao Jinhua White Tea (WFB, a typical plant-based functional food) as the research subject. Through untargeted metabolomics (UPLC-Q Exactive) and targeted metabolomics (LC-MS/MS MRM) combined with multivariate statistical analysis (PCA/PLS-DA), they systematically analyzed the dynamics of metabolites and their association with quality, sensory characteristics, and microorganisms during storage. The core applications were in optimizing the quality of functional foods, elucidating flavor mechanisms, and formulating storage strategies, revealing the impact of storage on WFB quality:
- Sensory Changes: Storage reduced bitterness/astringency and enhanced mellowness, correlated with a decrease in total polyphenols (catechins), a decrease in amino acids (source of bitterness/astringency), and an accumulation of theaflavins (source of mellowness);
- Metabolic Reactions: During storage, flavonoids undergo transformations such as glycosylation, hydrogenation, hydroxylation, and hydrolysis (e.g., catechins are converted into milder derivatives), which is the core driver of flavor improvement;
- Microbial Effects: Through microbial community analysis, it was found that Aspergillus and Pseudomonas continuously promoted flavonoid transformation, synergistically improving quality. Key flavor factors: Targeted metabolomics identified catechins, epicatechin, quercetin, and isorhamnetin as the core determinants of WFB flavor (their content changes directly affect bitterness, astringency, and mellowness).
- Nutritional changes: Total polyphenols and amino acids decreased during storage (nutritional activity slightly reduced), but theaflavins (potential antioxidants) peaked in the 5th year (potentially imparting new health benefits).
- This clarifies the pattern of "enhancing flavor through metabolic transformation during long-term storage (e.g., 5 years)," providing a basis for the aging process of WFB (e.g., controlling storage time to balance flavor and nutrition).
Figure 3:Characterization of non-volatile metabolites during the storage of Jinhua white tea (Li H et al., 2025)
Services you may be interested in:
Learn More
Nutritional Fortification and Disease Intervention
Metabolic Disease Prevention and Control
Tu Y et al. used Tieguanyin tea extracts (Tgy-C/Tgy-N/Tgy-Q) as the research object. Through UHPLC-Q-TOF/MS non-targeted metabolomics combined with multivariate statistics, KEGG pathway enrichment, and 16S rDNA sequencing, they systematically analyzed the effects of these extracts on the fecal metabolome of Alzheimer's disease (AD) mice. They found:
- Functional Component Correlation: Correlation analysis revealed a high correlation between fecal metabolite content and functional components in the tea extract (Tgy-C showed the best effect), indicating that changes in metabolites directly reflect the effects of functional components.
- Diagnostic Biomarkers: Identified differentially expressed metabolites (such as amino acids and ABC transporter-related metabolites) and altered gut bacteria can serve as potential diagnostic biomarkers for the occurrence and progression of AD.
- Neuroprotective Products: Tgy-C (Tieguanyin tea extract) has been identified as a potential functional food for alleviating Alzheimer's disease (AD), providing a basis for the development of plant-based neuroprotective foods (such as anti-AD tea drinks and supplements).
Figure 4:Tgy-C treatment changed the profile of metabolome in AD model mice (Tu Y et al., 2022)
Personalized Nutrition
Agulló V et al. analyzed phenolic metabolites in bovine/goat milk using UHPLC-QqQ-MS/MS (SRM mode). They identified potential microbial decomposition products and phase II metabolites (such as glucuronidation and sulfation products) of 203 dietary plant polyphenols (e.g., isoflavones, flavan-3-ols, lignin, ellagic acid, phenylethylene glycol). The findings included:
- Influencing Factors: Analysis of the effects of sterilization treatment, fat content, and lactose content on the phenolic profile of milk revealed that these factors had minimal impact on the metabolite profile.
- Breed Differences: The concentration of phenolic metabolites in goat milk was significantly higher than in cow milk, suggesting that goat milk is a superior carrier for bioactive phenolic supplementation.
- Nutritional Significance: Phenolic metabolites in cow milk originate from plant-based polyphenols ingested by animals (such as polyphenols from pasture), which are then converted by microorganisms within the animal's body and enter the milk. Drinking goat milk can supplement phenolic metabolites (such as Equol) that the human body cannot produce on its own, making it especially suitable for individuals with limited polyphenol metabolism capacity (such as people who cannot convert isoflavones into Equol).
To learn more about the applications of plant metabolomics in crop improvement and stress response, please refer to our resource article on Plant Metabolomics for Crop Improvement and Stress Response.
Challenges and Future Directions
Technological Bottlenecks
- Insufficient Metabolite Coverage: Existing instruments struggle to detect highly polar and structurally complex metabolites (such as polysaccharide derivatives).
- Lack of Data Standardization: Differences in sample processing and instrument parameters lead to low data comparability across platforms, necessitating the establishment of unified quality control standards.
Interdisciplinary Integration
- Multi-omics Integration: Combining genomics (e.g., mGWAS) to elucidate the genetic regulatory network of metabolites, accelerating the breeding of high-nutritional-value crops.
- Gut Microbiota Interaction Research: Metabolomics reveals the synergistic metabolism of dietary polyphenols and gut microbiota, providing a basis for probiotic food design.
Industrial Applications
- Standardization of Functional Foods: Establishing active ingredient content thresholds based on metabolomics to standardize product claims (e.g., "high antioxidant capacity").
- Sustainable Production: Utilizing plant metabolic byproducts (such as fruit peels and seed coats) to develop high-value-added products, reducing resource waste.
Conclusion
Plant metabolomics is transitioning from basic research to application, demonstrating immense potential in functional component discovery, processing optimization, and personalized nutrition. In the future, we need to overcome technological bottlenecks, strengthen data integration, and promote innovation across the entire "from laboratory to table" chain to provide scientific support for human health and sustainable development.
People Also Ask
What are the applications of metabolomics in food science technology and nutrition?
Metabolomics is an emerging field of "omics" research that focuses on high-throughput characterization of small molecule metabolites in biological matrices. As such, metabolomics is ideally positioned to be used in many areas of food science and nutrition research.
What is metabolomics in nutrition?
Metabolomics has become a key methodological approach in nutrition research. It allows the characterization of the molecular phenotypes of individuals, their metabolic responsiveness to various foods and diets, and comprehensive assessment of their mechanistic and predictive role in health.
What are the applications of metabolomics to precision nutrition?
It can be used to comprehensively characterize the thousands of chemicals in foods, to identify food byproducts in human biofluids or tissues, to characterize nutrient deficiencies or excesses, to monitor biochemical responses to dietary interventions, to track long-term or short-term dietary.
References
- Agulló V, Favari C, Pilla N, Bresciani L, Tomás-Barberán FA, Crozier A, Del Rio D, Mena P. Using Targeted Metabolomics to Unravel Phenolic Metabolites of Plant Origin in Animal Milk. Int J Mol Sci. 2024 Apr 20;25(8):4536.
- Wu C, Wong AR, Chen Q, Yang S, Chen M, Sun X, Zhou L, Liu Y, Yang AWH, Bi J, Hung A, Li H, Zhao X. Identification of inhibitors from a functional food-based plant Perillae Folium against hyperuricemia via metabolomics profiling, network pharmacology and all-atom molecular dynamics simulations. Front Endocrinol (Lausanne). 2024 Feb 16;15:1320092.
- Zhang S, Shan X, Niu L, Chen L, Wang J, Zhou Q, Yuan H, Li J, Wu T. The Integration of Metabolomics, Electronic Tongue, and Chromatic Difference Reveals the Correlations between the Critical Compounds and Flavor Characteristics of Two Grades of High-Quality Dianhong Congou Black Tea. Metabolites. 2023 Jul 20;13(7):864.
- Li J, Song Y, Huang D, Yu J, Zhai X, Liu L, Wang Y, Wan X, Wang X. Exploring seasonal differences in taste and nonvolatiles of Lu'an Guapian tea and perceptual interactions between odorants and EGCG via multi-sensory analysis and metabolomics. Food Chem X. 2025 Apr 24;27:102497.
- Li H, Song K, Zhang X, Wang S, Yang L. Integrated untargeted and targeted metabolomics and microbiome profiling reveal the effects of storage duration on the flavor quality of Rizhao Jinhua white tea. Food Chem. 2025 Dec 25;496(Pt 2):146811.
- Tu Y, Kang H, Kim E, Yang J, He P, Wu Y, Li B, Liu X, Liu J. Metabolomics Study Suggests the Mechanism of Different Types of Tieguanyin (Oolong) Tea in Alleviating Alzheimer's Disease in APP/PS1 Transgenic Mice. Metabolites. 2022 May 22;12(5):466.
- Agulló V, Favari C, Pilla N, Bresciani L, Tomás-Barberán FA, Crozier A, Del Rio D, Mena P. Using Targeted Metabolomics to Unravel Phenolic Metabolites of Plant Origin in Animal Milk. Int J Mol Sci. 2024 Apr 20;25(8):4536.


