Plant metabolomics serves as a critical bridge between the genome and phenotype, playing an essential role in elucidating the mechanisms of plant stress resistance, quality trait formation, and metabolic regulation. However, traditional detection techniques are often limited by incomplete metabolite coverage and insufficient annotation of secondary metabolic pathways. For instance, public databases such as KEGG only encompass about 33.5% of plant-specific metabolites, which significantly constrains functional gene discovery and practical breeding applications. In recent years, breakthroughs in high-resolution mass spectrometry, spatial metabolomics, and multi-omics integration have driven metabolomics into a new era characterized by greater precision and analytical depth.
This article highlights the innovative applications of metabolomics in plant biotechnology. It systematically reviews technological advances—including the development of databases like MetMap™ and strategies such as modification omics—and presents representative case studies in areas like disease resistance gene discovery and quality regulation. By clarifying metabolomics' core value in decoding metabolic networks and accelerating crop improvement, this review offers theoretical support and practical insights for advancing agricultural biotechnology.
Metabolomics: The "Molecular Microscope" of Plant Research
Metabolomics reveals the final phenotypic expression of gene-environment interactions by high-throughput detection of small molecule metabolites (such as sugars, amino acids, and secondary metabolites) in plants.
Its core advantages are:
- Direct correlation between phenotype and genotype: Metabolites are the end products of gene expression. For example, rice grain size is regulated by trigonelline, and the key gene Os02g57760 encodes N-methyltransferase.
- Dynamic response to environmental stress: Under adverse conditions such as drought and salinity, plants adapt to the environment through metabolic reprogramming (e.g., accumulating antioxidants like γ-tocopherol and glutathione).
- Multi-omics integrated analysis: Combining genomic and transcriptomic data to construct metabolic pathway networks, for example, the synthesis of flavor compounds in tomatoes is analyzed through metabolomics-genome association studies (mGWAS).
Technological Breakthroughs Drive Revolutionary Applications in Metabolomics
High-Resolution Mass Spectrometry
- Expansion of coverage: The database has expanded from several thousand to 70,000 entries, covering 17 classes of metabolites including amino acids, polyphenols, and terpenes, with over 7,200 flavonoids (such as quercetin and hyperoside), significantly reducing the risk of missed detections.
- Standardized annotation: By combining multidimensional annotation information from standard samples, the problem of misidentification of plant-specific metabolites (such as alkaloids and lipids) is solved, improving the identification accuracy rate by more than 30%.
- Novel Modification Mechanics Strategies: The WTMM method developed by Yang J et al.'s team identified over 34,000 modified metabolites (such as glycosylation and acylation) in tomatoes using high-resolution mass spectrometry, revealing disease resistance-related metabolic regulation.
Multi-omics Joint Analysis
- Metabolite Genome-Wide Association Study (mGWAS): The maize disease resistance gene qMdr9.02 enhances resistance by regulating lignin metabolism, revealing a direct phenotype-genotype link.
- Spatial Metabolomics: Li J et al. used mass spectrometry imaging to locate the organ-specific distribution of vitamin D precursor (7-dehydrocholesterol) in tomatoes, guiding gene editing improvements.
- Breakthrough in precise quantification: For the first time, isotopic internal standards (such as L-leucine-13C and genistein-d4) are introduced, and matrix effect interference is eliminated through matrix linearity and self-developed algorithm correction. For example, the quantification error rate of organic acids (glutamate) and sugars (glucose) has been reduced from 15% in traditional methods to below 5%.
Database and Tool Development
- MetMap™ Database: Integrates plant-specific metabolic pathways not covered by KEGG (such as flavonoid glycosylation), addressing annotation blind spots.
- High-sensitivity platform application: Employing the AB SCIEX QTRAP7500 mass spectrometer, the detection limit is reduced by 10 times, enabling precise capture of key metabolites (such as kinetin and indoleacetic acid) in low abundance during plant stress resistance (e.g., drought, pests) or quality formation processes, with a signal-to-noise ratio improved to 47.4 (detectable by traditional methods).
- RefMetaPlant: Covers reference metabolome maps of 150+ plant species, providing standardized metabolite annotation and analysis tools (such as RefMetaBlast) to accelerate metabolic function discovery.
Figure 1:Integration of plant species and metabolome data (Shi H et al., 2024)
Application Case: From Basic Research to Industrial Application
Stress Resistance Breeding
Drought Resistance Mechanism Analysis
Ghorbanzadeh Z et al. used comparative metabolomics to study the metabolic differences between two rice genotypes (IR64 shallow-rooted drought-prone type and Azucena drought-tolerant deep-rooted type) under drought stress. They found:
- Differences in Adaptation Strategies: Azucena "avoids" drought by increasing its lateral root system, root area, and water-absorbing length; IR64 relies on cell wall thickening to "endure" stress.
- Differences in Metabolites: IR64 showed 49 significantly different metabolites, while Azucena showed 80, mostly related to secondary metabolism, amino acids, nucleotides, and sugar alcohol metabolism; among them, allantoin, galactobionic acid, and glucose were significantly positively correlated with drought tolerance, and may be markers of drought tolerance.
- Enrichment of Metabolic Pathways: Azucena enriched alkaloid synthesis, fatty acid synthesis, purine metabolism, TCA cycle, and amino acid synthesis in drought response; IR64 enriched starch and sucrose metabolism.
Conclusions: Drought-resistant metabolic markers were identified for both genotypes, allowing for the development or selection of drought-resistant rice genotypes through markers of different metabolic pathways.
Salt-Alkali Tolerance Improvement
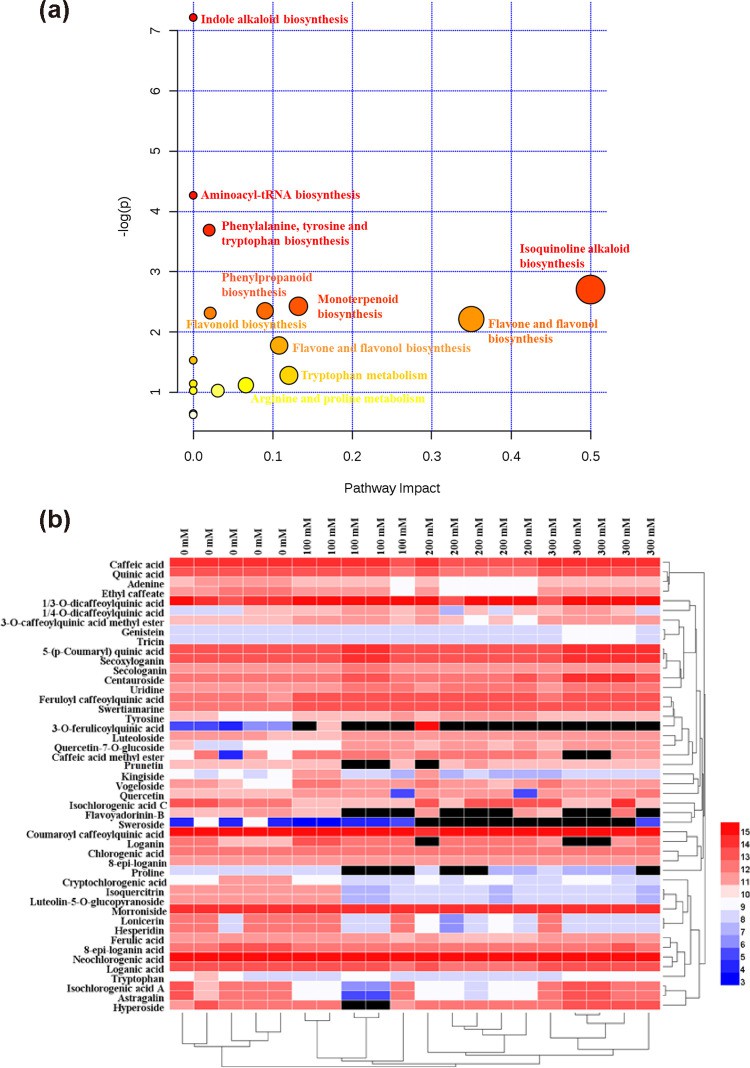
Cai Z et al. used the medicinal plant L. japonica (LJF) as a model, employing HPLC-triple TOF-MS/MS combined with multivariate statistical analysis to compare metabolite dynamics under different salt stresses (0, 100, 200, 300 mM NaCl). They found:
- A total of 79 metabolites were identified, and 47 differentially expressed metabolites were screened;
- Low salt treatment (100 mM NaCl) showed the best performance in terms of the relative content (peak area) of bioactive components, with LJF exhibiting superior quality;
- Under all salt stresses, the phenylpropanol pathway, monoterpene biosynthesis, glycolysis, TCA cycle, and alkaloid biosynthesis in LJF were significantly disrupted;
- Salt stress induced significant metabolic reprogramming in LJF, and these metabolic changes were correlated with stress intensity.
Conclusion: This study reveals the metabolic response of LJF under salt stress, providing new insights and a knowledge framework for the quality assessment and medicinal value enhancement of LJF under salt stress.
Figure 2:The significantly changed biological pathway under salt stress (Cai Z et al., 2020)
To learn about the applications of metabolomics in agriculture, please refer to our resource article on Metabolomics in Agriculture: Transforming Sustainability and Crop Quality.
Quality and Nutritional Enhancement
Flavor Regulation
Molino RJEJ et al. used UPLC-qTOF-MS (positive ion mode) to analyze garlic ethanol extracts, combined with XCMS Online multivariate statistical analysis (PCA, NMDS, Kruskal-Wallis test) and GNPS molecular network platform for metabolite annotation. Focusing on non-targeted metabolomics analysis of metabolite differences between Philippine garlic varieties (local vs. imported), they found:
- Functional component enrichment: Rosemary, through combined metabolomics-transcriptomics analysis, revealed the molecular basis of rosmarinic acid's antioxidant activity and stress response.
- Differential metabolites: Sulfur-containing dipeptides (γ-glutamyl dipeptides such as γ-Glu-allyl cysteine, γ-Glu-propyl cysteine, alliin, etc.), functional oligosaccharides (1-ketosugar, adamantose), lipids, plant hormones (β-sitosterol), and volatile molecules (enoyl amino acids) were identified.
- Variety specificity: Batanes garlic is rich in γ-Glu-allyl cysteine, while the Ilocos variety is enriched in γ-Glu-methyl cysteine, etc. Local varieties have higher concentrations of amino acids, sugars, and γ-glutamyl dipeptides.
- Statistical separation: PCA/NMDS showed that local garlic was significantly separated from imported varieties in its metabolite profile due to the accumulation of γ-glutamyl dipeptides and oligosaccharides.
Conclusion: These metabolites (especially γ-glutamyl dipeptides and oligosaccharides) are core contributors to the flavor, aroma, and nutritional value of Philippine garlic. This study provides a pioneering LC-MS metabolomics comparative framework for garlic quality evaluation.
Figure 3:Base peak chromatograms of identified garlic samples and the resulting molecular network (Molino RJEJ et al., 2021)
Services you may be interested in:
Learn More
Enrichment of Functional Components
Lai Y et al., through genome sequencing, transcriptome analysis, and metabolomics, revealed the biosynthesis of antioxidant components, environmental adaptation, and stress resistance mechanisms in rosemary. Key findings are as follows:
- Genomic Characteristics: Rosemary is closely related to Salvia splendens and Salvia miltiorrhiza, diverging 33.7 million years ago and undergoing whole-genome duplication 28.3 million years ago; it has expanded to 1918 gene families, 35 of which are involved in the biosynthesis of antioxidant components (such as rosmarinic acid and flavonoids), enhancing environmental adaptability.
- Stress Response Mechanisms: Under drought, high temperature, and salinity stress, 36 genes were significantly upregulated in the biosynthetic pathways of carnitine, rosmarinic acid, and flavonoids, maintaining cell stability and enhancing stress resistance by regulating ROS homeostasis, synergistic photosynthesis, energy metabolism, and protein ion balance.
- Metabolic and Tissue Associations: Multi-omics analysis showed that the tissue distribution of antioxidant components is related to environmental adaptation, and their accumulation is key to rosemary's resistance to harsh environments.
Conclusion: This study reveals the expansion of the gene family for the biosynthesis of antioxidant components and its regulatory network under stress, elucidating their core role in environmental adaptation; it also proposes a molecular model for rosemary's adaptation to harsh environments, providing new insights into the stress resistance mechanisms and resource development of medicinal plants (such as rosemary).
Figure 4:The biosynthetic pathway of main antioxidant components in rosemary (Lai Y et al., 2024)
Synthetic Biology and Metabolic Engineering
Secondary Metabolite Synthesis
Li J et al. used a combination of technologies to elucidate the tomato cholesterol/steroidal glycoalkaloid (SGA) biosynthesis pathway and developed vitamin D3-fortified tomatoes using gene editing. Their core findings are as follows:
- Metabolite Dynamics: MALDI imaging detected the distribution of 7-DHC (a precursor to vitamin D3), cholesterol, and α-tomatoamine in tomato fruits. They found that 7-DHC is easily autolyzed and cholesterol is easily oxidized by laser, requiring the selection of specific mass peaks (e.g., 367.33 representing 7-DHC) for analysis.
- Biosynthetic Pathway: The cholesterol/SGA pathway exists in Solanaceae (tomato, eggplant, potato, etc.). 7-DHC accumulation is related to photosynthesis, and gene editing (e.g., knocking out Sl7-DR2) can regulate this pathway.
- Gene Editing Effects: Sl7-DR2 mutant tomatoes accumulate vitamin D3 precursor (7-DHC) in their fruits, and their leaves are rich in pre-vitamin D3, allowing for the production of vegetarian supplements from waste vegetation. A mutation in the peel of the "pink tomato" (enhanced UVB penetration) further improves vitamin D3 conversion.
Conclusion: Spatial metabolomics, through visualized distribution, quantification of key metabolites, and analysis of pathway associations, provides direct evidence for the conclusion that "gene-edited tomatoes accumulate vitamin D₃ precursors," ultimately serving the development of "biofortified foods."
For more information on the applications of metabolomics in plant secondary metabolite research, please refer to our resource article on Metabolomics Applications in Studying Plant Secondary Metabolites.
Medicinal Plant Development
Li X et al., through integrated phenotypic, transcriptomic, and metabolomics analysis, elucidated the dynamic changes in Astragalus membranaceus var. mongholicus roots during harvesting, determining the optimal harvest time and core regulatory mechanisms. Key findings include:
- Stage-specific expression and key period identification: Identifying stage-specific expression patterns of Astragalus root genes revealed the temporal sequence of events in the early and late stages of root harvesting; comparing phenotypes, transcriptomes, and metabolomes at different harvesting periods determined that stage D (November 6th) was the key period for increased yield and flavonoid content (consistent with morphological and metabolic changes).
- Differential Metabolites and Regulatory Genes: Astragaloside III, isoastragaloside, and astragaloside IV, among other medicinal metabolites, were enriched during the D phase. Iso-ecdysone was identified as a core regulatory factor in flavonoid synthesis. Key genes (HMGCR, 4CL, CHS, SQLE, etc.) induced the biosynthetic transformation of isoflavones and triterpenoid saponins, promoting increased medicinal yield and active ingredients.
Conclusion: This study elucidates the differences in the biosynthetic mechanisms of astragaloside IV and calycosin 7-O-β-D-glucopyranoside, clarifying that the D phase is the optimal harvest period (highest yield and active ingredients). Regulation by key genes (HMGCR, 4CL, etc.) is the main reason for the high accumulation of metabolites during the D phase, providing a theoretical basis for the scientific harvesting, high-yield and high-quality production of Astragalus membranaceus, and targeted improvement of medicinal components.
Figure 5:Effects of different harvest periods on Astragalus root metabolome (Li X et al., 2024)
Challenges and Future Directions
Technical Bottlenecks
- Plant secondary metabolites have complex structures (e.g., glycosides, methylation modifications), and existing databases have insufficient coverage (KEGG only annotates 33.5% of plant metabolites).
- Non-targeted metabolomics relies on standards, and the identification of novel metabolites still depends on manual annotation.
Innovation Pathways
- Artificial Intelligence Assistance: Deep learning predicts metabolite function (e.g., GreenPhos algorithm optimizes phosphorylated proteomics analysis).
- Anabolic Networks: Integrating metabolomics and gene editing technologies to design "customized" metabolic pathways (e.g., disease resistance-high yield synergistic improvement).
Conclusion
Metabolomics is transforming from a "descriptive science" to a "predictive science." Through technological innovation and the integration of multiple omics, its applications in crop stress resistance, quality improvement, and synthetic biology will continue to drive the agricultural biotechnology revolution. In the future, with the improvement of reference metabolomics databases and the popularization of intelligent analysis tools, metabolomics will become a core engine for unraveling the mysteries of plant life and cultivating green and high-quality varieties.
People Also Ask
What are the applications of metabolomics in plants?
Metabolomics enables us to improve genetically modified plants, and helps us to estimate associated risks by allowing us to get a glimpse of their complex biochemistry viainformative snapshots acquired at different time points during plant development.
What is the biggest benefit of metabolomics?
Metabolomics provides a deep look into the metabolites present in any given sample at any given time.
Is metabolomics an emerging tool for the study of plant pathogen interactions?
Metabolomics as a tool to unveil plant–pathogen interactions. The untargeted approach is qualitative and gives a global profile of many unknown metabolites in a sample. The targeted approach is quantitative and more specific, as it aims for a determined class of known compounds.
What is the study of metabolomics in plants?
Plant metabolomics is a rapidly growing field in plant science and systems biology that involves the comprehensive analysis of the types, quantities, and functions of small-molecule natural products in plant tissues and cells, providing a comprehensive understanding of the metabolic profiles of biological systems.
References
- Yang J, Chen R, Wang C, Li C, Ye W, Zhang Z, Wang S. A widely targeted metabolite modificomics strategy for modified metabolites identification in tomato. J Integr Plant Biol. 2024 Apr;66(4):810-823.
- Li J, Scarano A, Gonzalez NM, D'Orso F, Yue Y, Nemeth K, Saalbach G, Hill L, de Oliveira Martins C, Moran R, Santino A, Martin C. Biofortified tomatoes provide a new route to vitamin D sufficiency. Nat Plants. 2022 Jun;8(6):611-616.
- Shi H, Wu X, Zhu Y, Jiang T, Wang Z, Li X, Liu J, Zhang Y, Chen F, Gao J, Xu X, Zhang G, Xiao N, Feng X, Zhang P, Wu Y, Li A, Chen P, Li X. RefMetaPlant: a reference metabolome database for plants across five major phyla. Nucleic Acids Res. 2024 Jan 5;52(D1):D1614-D1628.
- Ghorbanzadeh Z, Hamid R, Jacob F, Zeinalabedini M, Salekdeh GH, Ghaffari MR. Comparative metabolomics of root-tips reveals distinct metabolic pathways conferring drought tolerance in contrasting genotypes of rice. BMC Genomics. 2023 Mar 27;24(1):152.
- Cai Z, Chen H, Chen J, Yang R, Zou L, Wang C, Chen J, Tan M, Mei Y, Wei L, Yin S, Liu X. Metabolomics characterizes the metabolic changes of Lonicerae Japonicae Flos under different salt stresses. PLoS One. 2020 Dec 1;15(12):e0243111.
- Molino RJEJ, Rellin KFB, Nellas RB, Junio HA. Small in size, big on taste: Metabolomics analysis of flavor compounds from Philippine garlic. PLoS One. 2021 May 20;16(5):e0247289.
- Lai Y, Ma J, Zhang X, Xuan X, Zhu F, Ding S, Shang F, Chen Y, Zhao B, Lan C, Unver T, Huo G, Li X, Wang Y, Liu Y, Lu M, Pan X, Yang D, Li M, Zhang B, Zhang D. High-quality chromosome-level genome assembly and multi-omics analysis of rosemary (Salvia rosmarinus) reveals new insights into the environmental and genome adaptation. Plant Biotechnol J. 2024 Jul;22(7):1833-1847.
- Li J, Scarano A, Gonzalez NM, D'Orso F, Yue Y, Nemeth K, Saalbach G, Hill L, de Oliveira Martins C, Moran R, Santino A, Martin C. Biofortified tomatoes provide a new route to vitamin D sufficiency. Nat Plants. 2022 Jun;8(6):611-616.
- Li X, Mu Y, Hua M, Wang J, Zhang X. Integrated phenotypic, transcriptomics and metabolomics: growth status and metabolite accumulation pattern of medicinal materials at different harvest periods of Astragalus Membranaceus Mongholicus. BMC Plant Biol. 2024 May 3;24(1):358.


