Bananas (scientific name: Musa spp.) are among the world's most widely consumed fruits, valued not only for their pleasant taste but also for their rich nutritional profile, which includes a variety of vitamins and minerals. Beyond their economic and dietary significance, bananas hold substantial value in scientific research—especially in the field of metabolomics.
Metabolomics involves the comprehensive study of metabolites within an organism, offering detailed insights into the biochemical processes and molecular mechanisms that drive plant growth, development, and adaptation to environmental stress.
This article will explore the role of banana metabolomics and how research based on this tropical plant can advance our understanding of plant biology, agricultural practices, and biotechnology.
Metabolic Characteristics of Banana Plants
Bananas possess a complex metabolic profile, containing a diverse array of compounds. These include primary metabolites like sugars, organic acids, amino acids, and lipids, as well as various secondary metabolites such as alkaloids, flavonoids, and terpenoids.
The goal of metabolomics is to systematically analyze these metabolites and decipher their interactions within the plant's biological system.
In banana research, this field typically employs advanced analytical techniques—including GC-MS, LC-MS, and NMR spectroscopy. These methods enable the identification and quantification of metabolites across different developmental stages and in response to various environmental factors.
Case Studies and Implications
Postharvest Senescence Metabolomics and In-situ Spatial Distribution Study of Bananas
Experimental Techniques
1. Untargeted Metabolomics (GC-MS)
An untargeted metabolomics strategy based on Gas Chromatography-Mass Spectrometry (GC-MS) was employed. Briefly, freeze-dried banana pulp was homogenized and extracted using a methyl tert-butyl ether (MTBE)/methanol-water system, followed by silylation derivatization. Primary metabolites (e.g., sugars, amino acids) were then detected using a GC-MS system (7890A-5975C). Metabolite identification was performed by matching against the NIST mass spectral library and in-house databases. Differentially expressed metabolites were subsequently screened by multivariate statistical analysis, including Principal Component Analysis (PCA) and Orthogonal Partial Least Squares-Discriminant Analysis (OPLS-DA), using SIMCA software.
2. In-situ Metabolic Imaging (AuNP-assisted MALDI-TOF MSI)
To visualize the spatiotemporal distribution of metabolites, in-situ mass spectrometry imaging was conducted. Frozen sections of banana pulp (25 μm thick) were prepared and coated with gold nanoparticles (AuNPs) to enhance ionization efficiency. Imaging analysis was then performed using an UltrafleXtreme mass spectrometer across a mass-to-charge (m/z) range of 100-1000, yielding spatial distribution information for specific metabolites within the tissue.
Key Findings
- Postharvest Senescence and Varietal Differences: Metabolomic analysis revealed that both postharvest senescence (1–8 days) and varietal differences (Brazilian vs. Dongguan bananas) significantly influenced metabolite profiles.
- Key changes were observed in amino acids, monoamines, and sugars.
- Sugars: Monosaccharides such as glucose were widely distributed across the pulp, though their accumulation patterns varied between varieties. Disaccharides (e.g., sucrose) and trisaccharides (e.g., raffinose) showed co-localized distributions and were primarily found throughout the pulp tissue.
- Functional Metabolites: Amino acids and monoamines—including dopamine, which exhibits antioxidant and anti-inflammatory activity—specifically accumulated in the central region near the seed zone. Notably, most amino acids and monoamines were present at significantly higher levels in Brazilian bananas compared to Dongguan bananas.
Implications
- Elucidating Postharvest Metabolic Regulation in Tropical Fruits: This study clarifies for the first time that variety and maturity jointly drive the remodeling of metabolites during postharvest banana senescence. This finding provides a basis for understanding the metabolic mechanisms underlying quality decline in tropical fruits, such as pulp softening and flavor changes.
- Tissue-Specific Localization of Functional Metabolites: The discovery of a high accumulation of amino acids (AAs) and monoamines (e.g., dopamine) specifically near the seed zone suggests that targeted breeding strategies or precise harvesting could enhance the extraction efficiency of these bioactive compounds. This insight contributes to the potential development of functional foods.
- Methodological Integration: The combined use of AuNP-assisted MALDI-MSI and GC-MS metabolomics enables complementary analysis, linking overall metabolic profiles with in-situ spatial distributions. This integrated approach provides a methodological paradigm for in-situ metabolic studies of other complex tropical plant tissues, such as mango and pineapple.
- Targets for Variety Improvement: The notably higher content of antioxidant monoamines (e.g., dopamine) in Brazilian bananas could serve as a molecular marker for selecting stress-resistant and nutritionally superior varieties. This approach could enhance both the nutritional quality and economic value of tropical fruit crops.
Figure 1: GC-MS reveals the distribution of banana metabolites (Yin Z et al., 2022)
Metabolomics and Regulatory Mechanisms of Banana Peel Ripening
Metabolomic profiling was performed to investigate metabolic changes in banana peels during postharvest ripening (at 1, 15, 19, and 21 days). Using GC MS and HS-SPME-GC-MS techniques, the study identified:
- Metabolic Reprogramming: A total of 133 differentially accumulated metabolites were detected, many of which are involved in key ripening‑related processes such as aroma biosynthesis, energy metabolism, and cell‑wall modification.
- Multi-Omics Coordination: Dynamic changes in both volatile compounds (e.g., esters, aldehydes) and non‑volatile metabolites (e.g., sugars, organic acids) were found to act synergistically with transcriptional (5,784 differentially expressed genes) and proteomic (94 differentially expressed proteins) changes to coordinately regulate peel ripening.
- Role of Auxin: Exogenous indole-3-acetic acid (IAA) treatment accelerated the ripening process and altered metabolite accumulation patterns—such as promoting the premature synthesis of aroma compounds—confirming the regulatory role of auxin in banana peel ripening.
Implications
The metabolic complexity of banana postharvest ripening—encompassing intricate hormone interactions and pronounced tissue specificity—offers broadly applicable insights for tropical plant research.
1. Multi-Omics Integration Reveals Regulatory Networks of Complex Processes
The combination of metabolomics with transcriptomics and proteomics in banana demonstrates that ripening is a cascade process driven by the synergy of gene expression, protein function, and metabolite accumulation. For example, ERF/bHLH transcription factors regulate ethylene signaling, XTH genes govern cell wall softening, and metabolite shifts reflect the transition in energy metabolism from oxidative phosphorylation to anaerobic respiration. This integrated approach establishes a "multi-omics linkage" paradigm for studying postharvest ripening in other tropical plants such as mango and pineapple.
2. Hormone-Interactions Exhibit "Tropical Characteristics" in Metabolic Regulation
The study reveals that auxin (IAA) and ethylene signaling synergistically regulate ripening. Exogenous IAA accelerates ripening and upregulates ethylene-responsive genes, while associated metabolite changes (e.g., accumulation of aroma compounds) confirm hormone-driven metabolic reprogramming. This suggests that tropical plants—which are highly sensitive to high-humidity and high-temperature environments—may possess unique hormone-metabolic regulatory axes. These axes offer potential targets for postharvest preservation strategies, such as the application of hormone antagonists.
3. Tissue Specificity of Functional Metabolites and Links to Fruit Quality
Metabolomics identified key pericarp metabolites associated with softening (e.g., those related to xyloglucan endoglucosidase activity), aroma (volatile esters), and stress resistance (e.g., heat shock protein-related metabolites). Their spatiotemporal accumulation patterns—such as the dominance of anaerobic respiration in late-ripening energy metabolism—are now clearer. These findings guide quality improvement (e.g., targeted breeding for enhanced aroma) and loss reduction (e.g., using metabolite monitoring to predict softening) in tropical fruits.
4. Methodological Demonstration: Panoramic Analysis of Volatile and Non-Volatile Metabolites
The combined use of HS-SPME-GC-MS (for volatile metabolites) and silylation-derivatization GC-MS (for non-volatile metabolites) captures both low-boiling-point aroma compounds and higher-molecular-weight metabolites. This dual approach provides a technical reference for in-situ analysis of secondary metabolites (e.g., medicinal compounds, antioxidants) in tropical plants and is particularly suited for metabolic imaging of complex tissues like pulp and leaves.
5. Metabolic Markers for Developing Tropical Plant Resources
The high accumulation of monoamines (e.g., antioxidant dopamine) and specific amino acids in Brazilian bananas can serve as biomarkers for extracting functional components. This discovery guides the high-value utilization of tropical plant resources, supporting the development of natural antioxidants and other bioactive products.
Figure 2: Differentially accumulated primary metabolites in the peel of banana fruit at different stages of ripening (Yun Z et al., 2019)
For more information on the applications of metabolomics in plant secondary metabolite research, please refer to our resource article on Metabolomics Applications in Studying Plant Secondary Metabolites.
Services you may be interested in:
Learn More
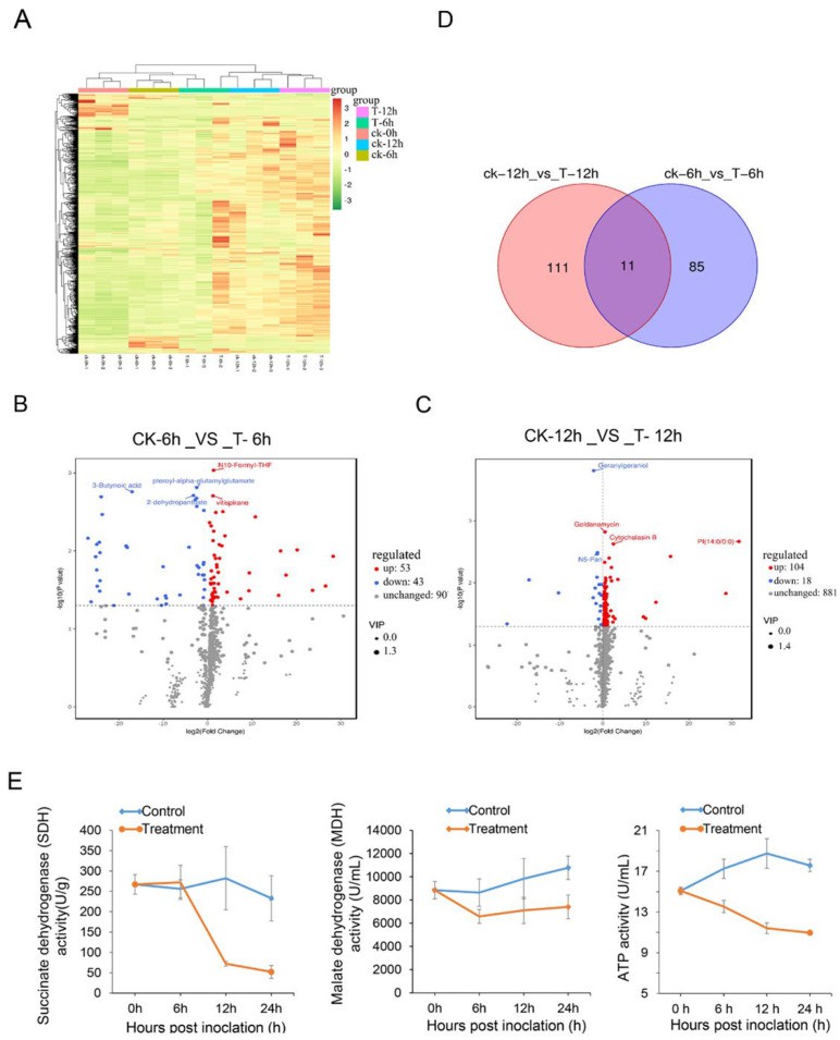
Study on the metabolic interference mechanism of biocontrol bacteria Y1-14 against banana wilt pathogen Foc TR4
Metabolomics, through the systematic analysis of the dynamic changes of small molecule metabolites (such as carbohydrates and energy metabolites) in organisms, is widely used to elucidate biological interactions (such as pathogen-biocontrol bacteria), reveal metabolic regulatory mechanisms, and identify key functional pathways. In this case, metabolomics was used to analyze the metabolic changes of Fusarium oxysporum f. sp. cubense Tropical Race 4 (Foc TR4) after treatment with the extract of biocontrol bacteria Y1-14 using LC-MS (ultra-high performance liquid chromatography-high resolution mass spectrometry). The results showed that:
- The Y1-14 extract significantly interfered with the energy metabolism of Foc TR4, particularly affecting carbohydrate metabolic pathways (e.g., abnormal accumulation of glycolysis and tricarboxylic acid cycle-related metabolites);
- Metabolic dynamics at 0, 6, and 12 hours after treatment showed impaired mitochondrial function in the pathogen mycelium (e.g., decreased activity of succinate dehydrogenase and ATP synthase), ultimately leading to inhibited mycelial growth and hindered spore germination.
Implications
As a major tropical cash crop, banana cultivation is severely threatened by soil-borne diseases, notably Fusarium wilt caused by Fusarium oxysporum f. sp. cubense Tropical Race 4 (Foc TR4). This case study, which employs metabolomics to analyze the inhibitory effects of the biocontrol bacterium Streptomyces sp. Y1-14 on the pathogen, offers the following insights for tropical plant research:
1. Identifying Metabolic Vulnerabilities of Tropical Soil-Borne Pathogens
Metabolomic analysis precisely identified the carbohydrate/energy metabolism of Foc TR4 as a sensitive target. This suggests that tropical pathogens may rely on specific metabolic pathways to sustain infectivity in warm, humid soil environments. The finding provides a theoretical basis for designing targeted biocontrol agents, such as inhibitors focused on pathogen energy metabolism.
2. Harnessing the Biocontrol Potential of Tropical Microbial Resources
Streptomyces sp. Y1-14 was isolated from the rhizosphere of a banana field that had remained disease-free for over a decade. Metabolomics revealed that its extract systematically disrupts pathogen metabolism, underscoring the value of tropical soil microbial diversity—particularly actinomycetes—in biological control. This highlights a vital resource for developing green alternatives to chemical pesticides in tropical agriculture.
3. Deciphering the Metabolic Network of Biocontrol Bacteria–Pathogen Interactions
By integrating GC-MS (for volatile organic compounds) and LC-MS metabolomics, this study demonstrates that Y1-14 operates through a dual mechanism: volatile-mediated inhibition combined with extract-driven metabolic interference. This reveals the complexity of metabolic regulation in tropical plant–microbe interactions and provides a model for developing multi-target biocontrol strategies.
4. Informing Disease-Resistance Breeding and Cultivation Management
Metabolomics-identified biomarkers of pathogen stress—such as abnormal energy metabolites—can be used for early field diagnosis, for example by monitoring shifts in soil microbial metabolic activity. When combined with biocontrol applications (e.g., inoculation with Y1-14), this approach can optimize cultivation practices for bananas and other tropical crops (e.g., mango), helping to reduce both pre- and post-harvest losses.
Figure 3: Effect of Streptomyces sp. Y1-14 on secondary metabolism of Foc TR4 (Cao M et al., 2022)
To learn more about the applications of plant metabolomics in crop improvement and stress response, please refer to our resource article on Plant Metabolomics for Crop Improvement and Stress Response.
A Study on the Rhizosphere Soil Microbial Community and Metabolic Dynamics of Healthy Banana Plants
Metabolomics analysis, using non-targeted LC-MS/MS, revealed the dynamics of metabolites in banana rhizosphere soil, elucidating the interactions between the microbial community and metabolites. Key findings include:
- Metabolic Composition: Metabolites in the rhizosphere soil of healthy banana plants are predominantly carbohydrates, lipids, and organic acids (accounting for 50% of total metabolites), reflecting the activity of soil carbon and nitrogen cycling;
- Microbe-Metabolic Associations: The network of associations between fungi and metabolites is more complex than that of bacteria, indicating a more refined role for fungi in metabolic regulation;
- Key Metabolites: Metabolites such as carbohydrates, lipids, and organic acids were identified as the main metabolites affecting rhizosphere microorganisms. These metabolites play essential roles in maintaining microbial activity and supporting the soil ecosystem;
- Soil Environmental Influences: Acidic soils (lower pH) significantly inhibited bacterial growth (bacterial genera were negatively correlated with pH), but the inhibition on fungi was weaker;
- Microbial Relationships: Interactions between bacteria and fungi, as well as between bacteria and fungi, were positively correlated, confirming that the microorganisms in healthy rhizosphere are primarily mutually beneficial and not competitive.
Implications
As a representative tropical crop, bananas offer unique perspectives for metabolomic research into rhizosphere soil microecology—characterized by high temperature, high humidity, and acidic conditions.
1. Revealing the "Metabolic-Microbe" Synergy that Stabilizes Tropical Soil Microecology
Metabolomics confirms that healthy banana rhizosphere soil maintains stable metabolic profiles—featuring a dynamic balance of carbohydrates, lipids, and organic acids—alongside a stable microbial community characterized by bacterial-fungal mutualism. This provides a "metabolic-microbe synergy" model for understanding rhizosphere regulation in other tropical crops (e.g., mango, pineapple), highlighting that maintaining metabolic diversity is central to preserving microbial equilibrium.
2. Differential Effects of Acidic Soil on Tropical Microorganisms
The study found that acidic conditions suppress bacterial activity but exert limited impact on fungi. This suggests that in highly acidic tropical soils (e.g., Guangxi red soil), fungi may dominate key processes such as carbon decomposition and nutrient cycling. The insight informs fertilization strategies (e.g., increasing fungus-compatible organic amendments) and soil-improvement practices (e.g., pH adjustment to protect beneficial bacteria) for tropical crops.
3. Key Metabolites as Targets for Regulating Microbial Ecosystems
Specific metabolites—such as carbohydrates and organic acids—were identified as potential molecular markers for rhizosphere microbial activity. These metabolites are involved in regulating soil microbiomes and contribute to the overall health of the rhizosphere.
4. Methodological Demonstration: Non‑Targeted Metabolomics of Complex Rhizosphere Systems
Using LC-MS/MS to capture panoramic dynamics of soil metabolites, coupled with high‑throughput sequencing (16S/ITS), the study achieved multidimensional correlation analysis linking microbial communities, metabolites, and environmental factors (e.g., pH). This "multi-omics integration" framework offers a paradigm for rhizosphere research in other tropical plants (e.g., rubber, coconut).
5. Guiding Sustainable Cultivation of Tropical Crops
The confirmed mutualistic relationships within a healthy rhizosphere underscore the importance of protecting overall microbial balance—rather than simply suppressing "harmful" bacteria—in agricultural management. This advocates for practices such as reducing broad-spectrum fungicide use and supports the development of targeted microbial inoculants, providing theoretical grounding for the sustainable cultivation of tropical crops like banana and dragon fruit.
Figure 4: Profiles of the metabolites in the banana rhizosphere soils (Ye L et al., 2022)
Future Directions and Challenges
Despite considerable advances, banana metabolomics still faces several key challenges. A primary obstacle lies in the inherent complexity of the banana metabolome. As polyploid plants with multiple sets of chromosomes, bananas present difficulties in precisely interpreting metabolic data. Additionally, metabolite profiles vary significantly due to diverse growing environments, a factor that must be carefully accounted for in experimental design and data analysis.
Looking ahead, future research will likely focus on refining analytical techniques for metabolite profiling and integrating metabolomics with other omics approaches—such as genomics and transcriptomics—to build a more holistic understanding of banana biology. Furthermore, exploring how to modulate the banana metabolome through targeted breeding and optimized agricultural practices will be crucial for enhancing crop resilience, addressing the impacts of climate change, and contributing to global food security.
Conclusion
Banana metabolomics is a rapidly developing field that provides valuable insights into banana growth, development, and responses to environmental stresses. By enhancing our understanding of banana metabolic pathways, metabolomics has the potential to improve banana cultivation, enhance nutrient content, and increase disease resistance and tolerance to environmental stresses. As research in this field continues to deepen, banana metabolomics will undoubtedly play a key role in promoting the future development of banana agriculture and global food security.
References
- Yin Z, Dong T, Huang W, Du M, Chen D, Fernie AR, Yi G, Yan S. Spatially resolved metabolomics reveals variety-specific metabolic changes in banana pulp during postharvest senescence. Food Chem X. 2022 Jun 20;15:100371.
- Yun Z, Li T, Gao H, Zhu H, Gupta VK, Jiang Y, Duan X. Integrated Transcriptomic, Proteomic, and Metabolomics Analysis Reveals Peel Ripening of Harvested Banana under Natural Condition. Biomolecules. 2019 Apr 30;9(5):167.
- Cao M, Cheng Q, Cai B, Chen Y, Wei Y, Qi D, Li Y, Yan L, Li X, Long W, Liu Q, Xie J, Wang W. Antifungal Mechanism of Metabolites from Newly Isolated Streptomyces sp. Y1-14 against Banana Fusarium Wilt Disease Using Metabolomics. J Fungi (Basel). 2022 Dec 9;8(12):1291.
- Ye L, Wang X, Wei S, Zhu Q, He S, Zhou L. Dynamic analysis of the microbial communities and metabolome of healthy banana rhizosphere soil during one growth cycle. PeerJ. 2022 Nov 18;10:e14404.

