Protein palmitoylation acts as a dynamic regulatory mechanism in the nervous system, controlling protein localization and activity through reversible lipid modification. This process facilitates membrane attachment by adding palmitic acid to cysteine residues, increasing protein hydrophobicity. Its reversible nature enables neural cells to adjust to physiological changes and signaling demands rapidly.
Enzymatic Regulation and Distribution
A specialized family of ZDHHC enzymes catalyzes protein palmitoylation with remarkable specificity. These enzymes demonstrate distinct expression patterns across different brain regions, suggesting specialized functional roles. For instance, ZDHHC13 and ZDHHC17 appear particularly abundant and widespread throughout the brain, indicating their fundamental importance in maintaining neural processes.
Synaptic Protein Regulation
Palmitoylation significantly influences synaptic function through its widespread effects on synaptic proteins:
- More than 40% of known synaptic proteins undergo palmitoylation
- Key presynaptic targets include VAMP2, SNAP25, and syntaxin-1
- These proteins collectively mediate synaptic vesicle fusion processes
- Postsynaptic receptor localization and clustering are similarly regulated
- AMPA receptor dynamics are particularly dependent on palmitoylation status
For more information on palmitoyl protein thioesterase, see "Palmitoyl-Protein Thioesterases: Biology, Function, and Research Tools".
Functional Significance and Therapeutic Implications
The reversible nature of palmitoylation makes it ideal for regulating neuronal signaling and synaptic plasticity. This dynamic control allows proteins to rapidly shuttle between membrane compartments in response to cellular signals. When this precise regulatory system becomes disrupted, it can contribute to various neurological disorders, highlighting its potential as a therapeutic target for neural conditions.
Mechanisms and consequences of protein palmitoylation (LIU Wen-Ying et al., 2024)
Protein Palmitoylation in Alzheimer's Disease: Mechanisms and Therapeutic Potential
Alzheimer's disease research has revealed significant connections between protein palmitoylation and disease pathology. This dynamic modification process influences key aspects of neurodegenerative disease progression, particularly through its effects on amyloid precursor protein processing and microglial function. Understanding these mechanisms opens new possibilities for therapeutic intervention in Alzheimer's treatment.
Amyloid Pathway Regulation
Palmitoylation directly affects amyloid-beta production through multiple mechanisms:
- BACE1 and APP palmitoylation enhances their association with lipid rafts
- These membrane microdomains provide platforms for amyloidogenic processing
- Modified BACE1 shows increased interaction with APP, accelerating Aβ generation
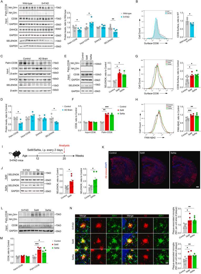
- CD36 palmitoylation levels decrease in AD patients and mouse models
Microglial Clearance Mechanisms
Immune cells in the brain rely on palmitoylation for proper Aβ clearance:
- Selenoprotein K facilitates CD36 palmitoylation via ZDHHC6
- This modification regulates CD36 localization to microglial membranes
- TRPV2 ion channel palmitoylation at Cys277 affects Aβ phagocytosis
- ZDHHC21 dynamically controls TRPV2 palmitoylation status
Post-Translational Modification Crosstalk
Complex interactions between different modification types influence AD pathology:
- Tyrosine phosphorylation at specific TRPV2 sites regulates channel sensitivity
- These phosphorylated residues partially affect microglial phagocytic capacity
- Palmitoylation-phosphorylation cross-talk fine-tunes protein function
- Balanced modification states appear crucial for normal cellular activity
Therapeutic Opportunities
Emerging evidence suggests targeting palmitoylation could benefit AD treatment:
- Selenium supplementation enhances SELENOK expression and CD36 palmitoylation
- This approach improves microglial Aβ clearance capacity in experimental models
- Modifying palmitoylation balance may slow disease progression
- Multiple enzyme systems offer potential intervention points (Ouyang P et al., 2024)
Se enhances CD36 palmitoylation and microglial Aβ phagocytosis in AD (Ouyang P et al., 2024)
Services you may be interested in:
Palmitoylation Dysregulation in Parkinson's Disease Pathology
Parkinson's disease involves the progressive loss of dopaminergic neurons and formation of Lewy bodies in the brain. Research now reveals that protein palmitoylation significantly influences this neurodegenerative process, particularly through its effects on alpha-synuclein aggregation. Understanding these mechanisms provides new perspectives for Parkinson's disease research and potential therapeutic development.
Alpha-Synuclein Aggregation Dynamics
The palmitoylation status of alpha-synuclein plays a crucial role in Parkinson's pathology:
- Modification at specific sites either promotes or inhibits protein aggregation
- This bidirectional effect depends on cellular context and modification patterns
- Particular ZDHHC enzymes likely mediate alpha-synuclein palmitoylation
- The exact regulatory mechanisms remain under active investigation
Synaptic Function Maintenance
Beyond direct effects on alpha-synuclein, palmitoylation supports dopaminergic neuron health:
- Multiple synaptic proteins undergo functional regulation through palmitoylation
- Key processes include synaptic vesicle recycling and neurotransmitter release
- Disruption of these mechanisms may accelerate disease progression
- Palmitoylation balance appears crucial for normal neuronal communication
Emerging Therapeutic Approaches
Recent clinical observations suggest promising intervention strategies:
- Ultra-micronized palmitoylethanolamide (PEA) shows potential as adjunct therapy
- Combined with levodopa, PEA demonstrates progressive improvement in motor scores
- Treatment benefits extend to both motor and non-motor symptoms over 12 months
- Mannitol reduces alpha-synuclein aggregation in animal models
- Behavioral improvements accompany reduced protein aggregation in model systems
These findings indicate that modulating lipid signaling and protein aggregation may offer new avenues for managing Parkinson's symptoms and potentially modifying disease progression (Peng J et al., 2024).
Protein Palmitoylation: A New Frontier in Neurodegenerative Disease Treatment
Emerging research is shining a spotlight on protein palmitoylation, a key cellular process, and its crucial role in conditions like Huntington's disease. This biological mechanism, where fatty acid chains are attached to proteins to guide their location and function, is now recognised as a significant factor in neuronal health. For industry professionals, understanding this link opens new avenues for targeted therapeutic development.
In Huntington's disease, a genetic disorder caused by a CAG repeat expansion in the HTT gene, the interaction between the mutant huntingtin protein (mHTT) and the enzyme ZDHHC17 is weakened. Think of ZDHHC17 as a molecular switch that needs to properly 'tag' the huntingtin protein. When this process fails, the protein's stability and its ability to associate with cell membranes are compromised, leading to the neuronal damage characteristic of the disease. This breakdown presents a clear therapeutic target for Huntington's disease: restoring this critical interaction.
Beyond Huntington's: A Common Thread?
The implications of palmitoylation extend beyond a single condition. Disruptions in this process are also observed in other neurodegenerative disorders, including Amyotrophic Lateral Sclerosis (ALS) and Frontotemporal Dementia (FTD). This suggests that faulty protein palmitoylation could be a common mechanism underlying various brain diseases, although the specific proteins and pathways involved differ.
A Cellular Perspective on DHHC Enzymes
The plot thickens when we consider the cellular landscape of the brain. Different DHHC enzymes, the molecules responsible for palmitoylation, are not uniformly expressed across all cell types. Our analysis of recent data reveals distinct expression patterns:
- Neurons: Show higher levels of DHHC-2, -3, -4, -5, -7, -9, and -13.
- Microglia: Predominantly express DHHC-3, -4, -5, -6, -9, -12, -16, and -20.
- Astrocytes: Exhibit high expression of DHHC-1, -2, -3, -4, -5, -6, -9, -12, -16, and -20.
This cell-specific expression provides a compelling explanation for why palmitoylation errors can manifest as different diseases. It also forms a solid foundation for designing cell-specific treatment strategies for neurodegeneration, allowing for more precise intervention with fewer off-target effects.
Distribution and expression patterns of the DHHC family in brain cells (Peng J et al., 2024)
To learn more about the role of protein palmitoylation in disease, see "Protein Palmitoylation: Role in Diseases, Research Methods, and Therapeutic Implications".
Targeting Palmitoylation: Emerging Therapeutic Strategies for Brain Disorders
The intricate process of protein palmitoylation is now a prime target for innovative neurodegenerative treatments. Modulating the enzymes that control this fatty acid attachment offers a novel pathway for drug development. Current research is exploring how to fine-tune ZDHHC enzyme activity and restore cellular balance. This approach represents a significant shift from managing symptoms to addressing underlying disease mechanisms.
Promising Compounds in the Pipeline
Early-stage research has identified several compelling candidates. Selenium-based compounds show potential in Alzheimer's models by boosting a protein called SELENOK. This enhancement improves a specific palmitoylation event, helping immune cells in the brain clear harmful amyloid-beta plaques more effectively.
Similarly, Palmitoylethanolamide (PEA), a naturally occurring lipid molecule, demonstrates significant neuroprotective properties. In models of Parkinson's disease, PEA helps resolve neural inflammation. Notably, a clinical observation found that ultra-micronized PEA, used alongside standard levodopa therapy, substantially improved both motor and non-motor symptoms in Parkinson's patients.
Navigating Development Hurdles
Despite this promise, translating these findings into reliable palmitoylation-based therapeutics faces hurdles. A primary challenge is the lack of detailed 3D structures for many ZDHHC enzymes. Furthermore, we have an incomplete map of their specific protein targets within cells. Compounding this, current methods to measure palmitoylation are often complex and low-throughput, leading to inconsistent data that can slow progress.
To know the analytical methods of protein palmitoylation in drug discovery, please refer to "Large-Scale Profiling of Protein Palmitoylation in Drug Discovery".
Future Research Priorities
To overcome these barriers, the field should focus on three key areas:
- Basic Biology: Deepen the understanding of how specific ZDHHC enzymes recognize and modify their unique protein partners in the brain.
- Stress Mechanisms: Unravel the precise molecular links between palmitoylation, oxidative stress, and neuronal damage in disease states.
- Precision Tools: Develop targeted interventions that can correct palmitoylation defects with high specificity, particularly in the context of aging.
Table: Key Therapeutic Strategies Targeting Palmitoylation and Current Research Status
| Therapeutic Strategy | Representative Substance/Method | Mechanism of Action | Research Stage |
|---|---|---|---|
| Selenium Supplementation | Selenium Compounds | Promotes SELENOK expression and CD36 palmitoylation, enhancing Aβ phagocytosis | Preclinical Research |
| Endogenous Lipid Modulation | Palmitoylethanolamide (PEA) | Promotes resolution of neuroinflammation; protects dopaminergic neurons | Clinical Observation Studies |
| Protein Aggregation Inhibitor | Mannitol | Inhibits α-synuclein aggregation and promotes its clearance | Preclinical Research |
| Enzyme Activity Modulation | ZDHHC-specific Modulators | Precisely modulates specific ZDHHC enzyme activity to restore palmitoylation balance of substrates | Exploratory Stage |
Palmitoylation in Brain Health: From Molecular Insight to Therapeutic Innovation
The dynamic process of protein palmitoylation is a crucial regulator of nervous system function. This reversible modification acts as a molecular control switch, guiding proteins to their correct cellular locations and governing their stability. It directly influences critical neurological processes including synaptic communication, the brain's immune response, and the clearance of toxic protein clusters. Notably, disrupted palmitoylation patterns are a common thread in conditions like Alzheimer's, Parkinson's, and Huntington's diseases, making it a compelling therapeutic target for neurodegeneration.
Current Challenges in the Field
Despite its promise, the path to targeting this mechanism is not without obstacles. Our understanding faces three primary gaps:
- Specificity: The precise molecular rules governing which proteins specific ZDHHC enzymes modify remain largely unmapped.
- Methodology: Current tools for detecting palmitoylation are often complex and can yield inconsistent data, slowing down research.
- Systems-Level View: We lack a comprehensive picture of how entire networks of palmitoylation events are rewired in disease states.
A Roadmap for Future Discovery
Bridging these gaps requires a concerted effort across multiple fronts. The next wave of innovation will likely come from:
- Advanced Tools: Developing next-generation, high-throughput assays to measure palmitoylation with greater speed and accuracy.
- Structural Biology: Solving the 3D atomic structures of various ZDHHC enzymes to enable rational drug design.
- Network Analysis: Investigating how palmitoylation interacts with other protein modifications in a cellular context.
Ultimately, unlocking the full potential of this field will depend on strengthened collaboration across disciplines and borders. By deepening our grasp of these fundamental mechanisms, we can pave the way for a new class of precise, effective neurodegenerative disease treatments.
People Also Ask
How to inhibit palmitoylation?
Currently, two groups of palmitoylation inhibitors have been identified: lipid-based and non-lipid inhibitors of protein palmitoylation. The lipid-based palmitoylation inhibitors include compounds such as 2BP, cerulenin and tunicamycin, and have been used to inhibit palmitoylation in vitro and in cells.
What is the role of palmitoylation of postsynaptic proteins in promoting synaptic plasticity?
Role of Palmitoylation of Postsynaptic Proteins in Promoting Synaptic Plasticity. Many postsynaptic proteins undergo palmitoylation, the reversible attachment of the fatty acid palmitate to cysteine residues, which influences trafficking, localization, and protein interaction dynamics.
What are the 4 types of neuroplasticity?
There are at least four major forms of functional neuroplasticity that can be studied in humans: homologous area adaptation, cross-modal reassignment, map expansion, and compensatory masquerade.
How do you remove palmitoylation?
Palmitoylation can be reversed by slow hydrolysis of the thioester or catalytically by removal of the palmitoyl by soluble acyl thioesterases.
References
- LIU Wen-Ying, WANG Shu-Heng, JIA Jian-Ping. Review: Pathological Consequences of Altered Palmitoylation in Neurodegenerative Disorders and Its Potential as a Therapeutic Target. Progress in Biochemistry and Biophysics,2024,51(10):2340-2356.
- Peng J, Liang D, Zhang Z. Palmitoylation of synaptic proteins: roles in functional regulation and pathogenesis of neurodegenerative diseases. Cell Mol Biol Lett. 2024 Aug 10;29(1):108.
- Ouyang P, Cai Z, Peng J, Lin S, Chen X, Chen C, Feng Z, Wang L, Song G, Zhang Z. SELENOK-dependent CD36 palmitoylation regulates microglial functions and Aβ phagocytosis. Redox Biol. 2024 Apr;70:103064.
- Yang S, Du Y, Li Y, Tang Q, Zhang Y, Zhao X. Tyrosine phosphorylation and palmitoylation of TRPV2 ion channel tune microglial beta-amyloid peptide phagocytosis. J Neuroinflammation. 2024 Sep 3;21(1):218.




