Palmitoylation is a key post-translational modification of proteins, acting like a molecular "switch" to regulate the activity and localization of numerous oncoproteins and tumor suppressor factors. This article will use specific examples to illustrate how modern biotechnology can be used to map palmitoylation and reveal its crucial role in cancer development and progression, providing precise targets for the development of novel anticancer drugs.
Protein Palmitoylation: The Cell's Precision Targeting System
Think of protein palmitoylation as nature's molecular GPS. This process attaches a fatty acid chain to specific locations on proteins, directing them to their proper cellular destinations. For researchers in drug discovery and therapeutic development, understanding this mechanism opens new possibilities for target identification.
Here's how it works: enzymes strategically place palmitic acid molecules onto cysteine amino acids within proteins. This lipid attachment functions as a molecular anchor, allowing proteins to embed within cell membranes. It serves dual purposes by determining where proteins locate themselves and influencing how stable they remain and which other molecules they interact with.
When this precise targeting system breaks down, proteins can end up in the wrong cellular locations or behave erratically. These communication errors within cells create cascading effects that drive disease processes. We're now exploring how correcting these palmitoylation errors could lead to innovative treatments for conditions like cancer.
Protein Palmitoylation: An Emerging Target in Cancer Therapeutics
Protein palmitoylation has emerged as a promising frontier in cancer research and drug discovery. This reversible modification acts as a dynamic regulatory switch, controlled by specialized enzymes that add and remove palmitate groups. When this delicate balance is disrupted, it can drive tumor development and progression through multiple mechanisms.
In cancer development, palmitoylation drives tumor growth through three main mechanisms:
- It helps cancer proteins stick to cell membranes
- It prevents oncoproteins from breaking down
- It turns on growth signals inside cells
What makes this process particularly promising for drug development is its reversible nature. Since palmitoylation acts like a molecular switch, researchers can design drugs to specifically block this process in cancer cells. This approach could stop cancer growth while affecting healthy cells less than traditional treatments.
Dysregulated palmitoylation in human cancers (Mo Y et al., 2024)
Services you may be interested in:
Case Studies
Palmitoylation in Kidney Cancer: ZDHHC18's Role in Treatment Resistance
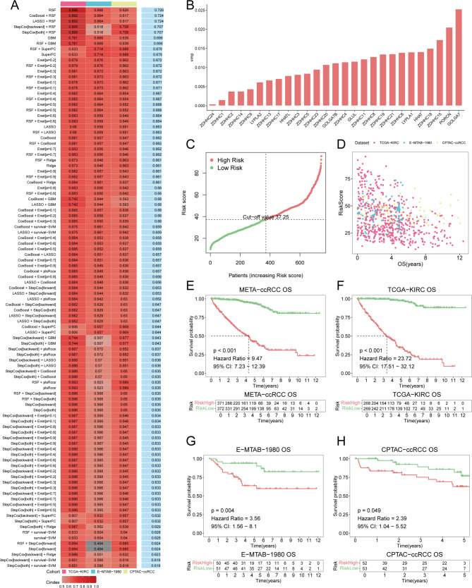
In clear cell renal cell carcinoma (ccRCC), palmitoylation events are revealing critical insights into tumor behavior. Analysis of TCGA-KIRC data identified 29 palmitoylation-related genes that effectively stratify patients into distinct prognostic subgroups. Using 101 different machine learning approaches, researchers developed a robust risk model and nomogram that accurately predicts patient outcomes.
- Key Findings:
- High-risk patients display disrupted fatty acid metabolism patterns
- The ZDHHC18 gene emerged as central to metabolic dysregulation
- This gene directly impairs cuproptosis - a copper-dependent cell death process
- Experimental validation confirmed ZDHHC18's role in tumor proliferation
- Mechanistic Insight:
- ZDHCC18's palmitoyltransferase activity modifies key proteins involved in fatty acid metabolism and cell death pathways. This enzymatic function creates resistance to copper-induced cell death, enhancing cancer cell survival. Clinical data consistently show that high ZDHHC18 expression correlates with poor patient prognosis, positioning it as both a promising biomarker and therapeutic target (Xu W et al., 2025).
Construction of palmitoylation risk score based on 29 palmitoylation regulators (Xu W et al., 2025)
Targeting the ZDHHC20-YTHDF3-MYC Axis in Pancreatic Cancer
Pancreatic cancer is particularly difficult to treat, and researchers have found that a specific enzyme is frequently overactive in these tumors, especially in cases with a common genetic mutation. This enzyme appears to work with the mutated gene to make the cancer more aggressive, suggesting that blocking its activity could be a new way to fight the disease.
- Mechanistic Insights: ZDHHC20 modifies YTHDF3 protein at a specific cysteine residue through palmitoylation. This lipid modification shields YTHDF3 from normal degradation pathways, leading to its abnormal accumulation. As an m6A reader protein, stabilized YTHDF3 enhances the mRNA stability of the oncogenic transcription factor MYC, amplifying its cancer-driving effects.
- Therapeutic Translation: Researchers developed a bioactive peptide that competitively inhibits ZDHHC20-mediated YTHDF3 palmitoylation. Experimental models demonstrate this approach successfully reduces MYC expression and suppresses tumor growth in KRAS-mutant pancreatic cancer. Targeting this newly identified signaling axis represents a promising strategy for addressing this aggressive cancer type (Zhang H et al., 2024).
ZDHHC20 suppresses the degradation of YTHDF3 via palmitoylation on Cys474 (Zhang H et al., 2024)
Targeting Cancer Stem Cells in Lung Adenocarcinoma: The ZDHHC5-INCENP Connection
In lung adenocarcinoma (LUAD), the ZDHHC5-INCENP axis represents a promising frontier for addressing cancer stem cells and therapeutic resistance. Recent investigations reveal that ZDHHC5 shows markedly elevated expression in LUAD tissues at both genetic and protein levels. This overexpression strongly associates with unfavorable patient outcomes, positioning it as a compelling therapeutic target for intervention.
Mechanistic Insights:
- ZDHHC5 and INCENP demonstrate coordinated expression patterns, intensifying in advanced disease
- INCENP contains a highly conserved modification site at Cys15 within its centromere-targeting domain
- ZDHHC5 exhibits nuclear localization, enabling direct regulatory interactions with INCENP
The palmitoylation of INCENP by ZDHHC5 appears to govern fundamental cancer stem cell characteristics. Since these cells underlie treatment resistance and disease recurrence, disrupting this modification pathway offers significant potential for improving LUAD management strategies. Current research focuses on developing inhibitors that specifically interrupt this protein interaction network (Zhang Y et al., 2021).
Palmitoylation sites of INCENP and its function in cancer stem cell (Zhang Y et al., 2021)
Breaking Through Chemotherapy Resistance in Glioblastoma: The ZDHHC4-GSK3β Pathway
Glioblastoma multiforme (GBM) presents significant treatment challenges due to its frequent chemotherapy resistance. Recent research reveals palmitoylation plays a crucial role in this treatment resistance mechanism. A research team identified ten palmitoylated tumor drivers in GBM, with GSK3β emerging as a central player in chemotherapy resistance pathways.
Key Findings:
- ZDHHC4 enzyme shows elevated expression in glioma tissues
- Higher ZDHHC4 levels correlate with increased tumor malignancy and treatment resistance
- GSK3β palmitoylation regulates glioma stem cell self-renewal through EZH2-STAT3 signaling
- This modification directly influences tumor sensitivity to chemotherapeutic agents
Therapeutic Implications: Targeting ZDHHC4-mediated GSK3β palmitoylation represents a promising strategy to overcome temozolomide resistance. With current GBM median survival remaining at 12-15 months, this approach could significantly impact treatment outcomes by addressing the stem cell populations that drive tumor recurrence (Zhao C et al., 2022).
The ZDHHC4–GSK3β–STAT3 axis was correlated with the malignant degree of human glioma (Zhao C et al., 2022)
Protein Palmitoylation in Ovarian Cancer: New Pathways for Intervention
Ovarian cancer research continues to uncover the significant role of protein palmitoylation in disease progression. This lipid modification process enhances the stability and activity of key membrane-associated oncoproteins, including H-RAS, N-RAS and EGFR. These findings position palmitoylation as a valuable therapeutic target for ovarian cancer treatment development.
Key Mechanistic Insights
Research has identified claudin-3 (CLDN3) as a critical substrate for ZDHHC12-mediated palmitoylation in ovarian cancer cells. The modification occurs at multiple cysteine residues within CLDN3's C-terminal domain, producing two important effects:
- It significantly improves CLDN3 protein stability
- It enhances the protein's membrane localization
These changes collectively strengthen CLDN3's tumor-promoting properties in ovarian malignancies.
Therapeutic Implications
The strong correlation between CLDN3 palmitoylation and ovarian cancer progression suggests promising clinical applications. Targeting the ZDHHC12-CLDN3 modification axis represents a potential strategy for developing novel ovarian cancer treatments that could address current therapeutic limitations.
Targeting Protein Palmitoylation: Emerging Therapeutic Opportunities
The growing understanding of palmitoylation's role in cancer has opened exciting avenues for cancer therapeutics and drug development. Research now reveals several small-molecule compounds—including BI-2531, etoposide, and piperlongumine—can modulate genes and enzymes involved in the palmitoylation process. These agents appear to exert anti-tumor effects by disrupting the delicate balance of protein lipid modification.
Precision Targeting Approaches
The most promising development lies in creating specific inhibitors for individual ZDHHC enzymes. The successful design of a competitive inhibitory peptide derived from YTHDF3 in pancreatic cancer research provides crucial proof-of-concept. This achievement demonstrates the feasibility of targeting particular palmitoylation events with high specificity.
This strategic approach could potentially extend to other cancer types dependent on specific palmitoylation mechanisms. The expanding toolkit for modulating these pathways represents a significant advancement in developing novel targeted therapies for difficult-to-treat malignancies.
Table: Key Palmitoylation Events in Major Cancer Types and Their Therapeutic Potential
| Cancer Type | Key Palmitoylating Enzyme | Substrate Protein | Affected Signaling Pathway | Therapeutic Potential |
|---|---|---|---|---|
| Renal Cell Carcinoma | ZDHHC18 | Not specified | Fatty acid metabolism, Cuproptosis | Prognostic prediction, Therapeutic target |
| Pancreatic Cancer | ZDHHC20 | YTHDF3 | MYC signaling pathway | Targeted therapy |
| Lung Adenocarcinoma | ZDHHC5 | INCENP | Cancer stem cell properties | Inhibition of cancer stem cells |
| Glioblastoma | ZDHHC4 | GSK3β | EZH2-STAT3 signaling | Chemosensitization |
| Ovarian Cancer | ZDHHC12 | CLDN3 | Cell junction and tumorigenicity | Targeted therapy |
For more information on analytical methods for protein palmitoylation, see "Protein Palmitoylation Assays: From Biochemical Tests to Omics Profiling".
For more information on how to analyze protein palmitoylation in drug discovery, see "Large-Scale Profiling of Protein Palmitoylation in Drug Discovery".
On the role of protein palmitoylation in disease and therapeutic significance, can refer to "Protein Palmitoylation: Role in Diseases, Research Methods, and Therapeutic Implications".
Palmitoylation in Cancer: Current Insights and Future Directions
The field of protein palmitoylation research is advancing rapidly, creating new opportunities for cancer therapeutics and drug discovery. Technological innovations in mass spectrometry, bioinformatics, and gene editing are enabling researchers to map modification patterns with unprecedented precision. These advances are revealing how lipid modifications drive tumor development and progression.
Key Research Priorities
- Several promising directions are emerging in palmitoylation research:
- Developing small-molecule inhibitors targeting specific ZDHHC enzymes
- Investigating palmitoylation's role in shaping the tumor immune microenvironment
- Understanding cross-talk between different protein lipid modifications
- Translating mechanistic insights into novel therapeutic approaches
These investigations will provide a more comprehensive understanding of cancer biology and support development of targeted treatment strategies.
Clinical Translation Potential
As research progresses, targeting palmitoylation modifications shows significant promise for precision oncology. This approach may offer new solutions for cancer types with limited current treatment options. The ongoing integration of technological capabilities with biological insights positions palmitoylation modulation as a compelling frontier in cancer medicine.
People Also Ask
Where does palmitoylation happen?
Palmitoylation occurs either through amide-linkage (N-palmitoylation) or thioester linkages (S-palmitoylation). S-palmitoylation occurs on cysteine residues in diverse sequence contexts and is more commonly found in most palmitoylated proteins. Here, the term of protein palmitoylation will mean S-palmitoylation.
How to detect palmitoylation?
The approaches to detect palmitoylation vary, including metabolic labeling with radioactive palmitate ([3H], [14C], or [125I]) 4 and use of non-radioactive chemical probes via click-chemistry.
What are the enzymes in palmitoylation?
Two families of enzymes regulate the palmitoylation/depalmitoylation process: palmitoyltransferases (PATs), which catalyze the attachment of a palmitate from CoA to specific cysteines, and Acyl Protein Thioesterases (APTs), which remove the palmitate acyl chain.
References
- Mo Y, Han Y, Chen Y, Fu C, Li Q, Liu Z, Xiao M, Xu B. ZDHHC20 mediated S-palmitoylation of fatty acid synthase (FASN) promotes hepatocarcinogenesis. Mol Cancer. 2024 Dec 19;23(1):274.
- Xu W, Chen XC, Wang Y, Chen JC, Cao ZJ, Huang R, Chen C, Hou DR, Jiang MJ, Xu C. Palmitoylation regulators drive the progression of clear cell renal cell carcinoma through Inhibition of cuproptosis: insights into the role of ZDHHC18. Cancer Cell Int. 2025 Jun 23;25(1):230.
- Zhang H, Sun Y, Wang Z, Huang X, Tang L, Jiang K, Jin X. ZDHHC20-mediated S-palmitoylation of YTHDF3 stabilizes MYC mRNA to promote pancreatic cancer progression. Nat Commun. 2024 May 31;15(1):4642.
- Zhang Y, Li F, Fu K, Liu X, Lien IC, Li H. Potential Role of S-Palmitoylation in Cancer Stem Cells of Lung Adenocarcinoma. Front Cell Dev Biol. 2021 Sep 21;9:734897.
- Zhao C, Yu H, Fan X, Niu W, Fan J, Sun S, Gong M, Zhao B, Fang Z, Chen X. GSK3β palmitoylation mediated by ZDHHC4 promotes tumorigenicity of glioblastoma stem cells in temozolomide-resistant glioblastoma through the EZH2-STAT3 axis. Oncogenesis. 2022 May 23;11(1):28.




