Plant metabolomics, a crucial branch of systems biology, elucidates the ultimate biochemical consequences of gene expression and environmental interactions by examining the dynamic fluctuations of metabolites within plants. In recent years, breakthroughs in technologies such as mass spectrometry (MS) and nuclear magnetic resonance (NMR) have led to the evolution of metabolomics from single metabolite detection into a core tool for multi-omics integrated analysis. This technology is widely applied in elucidating stress resistance mechanisms, improving crop quality, and discovering natural products.
However, this field still faces challenges such as data fragmentation, insufficient accuracy in metabolite annotation, and poor cross-species compatibility. For example, existing platforms can only cover 10%-20% of known metabolites, and the comparability of data under different experimental conditions urgently needs improvement.
Furthermore, the conversion efficiency of metabolomics in agricultural practice is low, and breakthroughs are still needed in accurately linking metabolic phenotypes with field traits.
Against this backdrop, this paper focuses on the deep integration of metabolomics and systems biology, exploring how technological innovations (such as single-cell metabolomics and AI-driven data analysis) can drive the dynamic analysis of metabolic networks, and the application potential of multi-omics integration strategies in areas such as stress resistance breeding and ecological restoration. By summarizing existing achievements and bottlenecks, this study aims to provide theoretical references for the standardization, intelligentization, and industrialization of plant metabolism research, thereby contributing to the achievement of food security and sustainable development goals.
Figure 1:Single-cell metabolomics workflow from different cell types (Katam R et al., 2022)
Technological Breakthroughs Drive Paradigm Revolution in Metabolomics Research
High-Throughput Analysis Platform Upgrades
Currently, metabolomics technologies based on mass spectrometry (MS) and nuclear magnetic resonance (NMR) have achieved high-throughput and high-sensitivity detection. For example, liquid chromatography-mass spectrometry (LC-MS) and gas chromatography-mass spectrometry (GC-MS) can cover polar to nonpolar metabolites, while novel ion mobility spectrometry (IMS) and spatial metabolic imaging (MSI) technologies further improve the accuracy of metabolite localization.
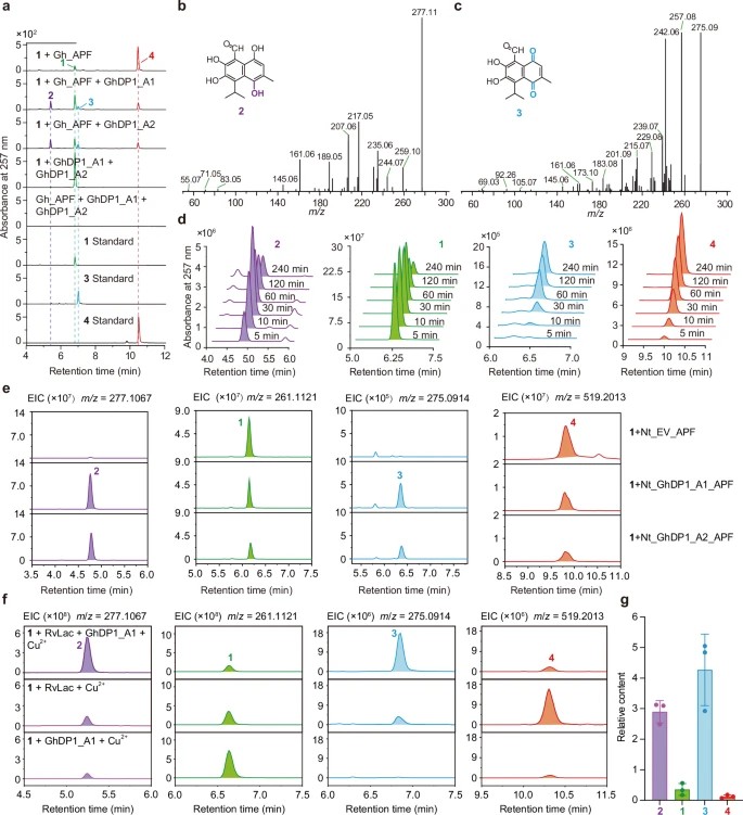
For example, this year, Lin JL et al. revealed a spatial redirection mechanism of terpenoid metabolic flux in cotton research: by forming a functional complex with the guide protein (GhDP1) and Aldo-keto reductase (GhAKR13D2), the metabolic flux of gossypol is diverted to the more defensively active hemigossypolone and noctuidin in green tissues, thereby enhancing insect resistance. This discovery, combined with single-cell metabolomics technology, provides a new paradigm for understanding cellular heterogeneity.
In the future, single-cell metabolomics and in-situ real-time monitoring technologies will break through the limitations of traditional sampling and reveal cellular heterogeneity.
Figure 2:GhDP1 Functional Chromatogram Analysis (Lin JL et al., 2025)
Data Integration and Standardization
Metabolomics faces the problem of data fragmentation. Establishing unified databases (such as METLIN and GOLM) and standardized processing workflows (XCMS Online and MetaboAnalyst) can improve data comparability. For example, tools such as MET-COFEA have automated metabolic peak alignment and annotation.
For example, the newly released plant broad-target quantitative metabolomics technology addresses three major bottlenecks in non-model plant research:
- Ultra-sensitive detection: Utilizing the AB SCIEX QTRAP7500 platform, the detection limit is reduced by an order of magnitude, enabling precise capture of low-abundance metabolites (e.g., 0.01 ng/ml kinetin).
- Comprehensive database: The metabolite database has expanded from thousands to 70,000, covering 17 categories of substances including terpenes and alkaloids, significantly improving identification accuracy.
- Isotope internal standard quantification: For the first time, isotope internal standards are introduced, achieving precise quantification (e.g., organic acids, sugars) through matrix internal standard linear quantification and self-developed algorithm correction.
- This technology has already been applied in scenarios such as capsaicin screening and microalgae astaxanthin process optimization, promoting agricultural breeding and functional food development.
In the future, it is necessary to develop universal algorithms to solve the data compatibility issues between different platforms.
Multi-omics Integration Reveals Plant Stress Resistance and Metabolic Regulation Networks
Mechanisms of Abiotic Stress Response
The integration of metabolomics with genomics and transcriptomics (mGWAS, mQTL analysis) has successfully revealed the genetic basis of traits such as drought resistance and salt tolerance. For example, rice enhances its tolerance to salt stress by regulating proline and organic acid synthesis, while maize responds to pathogen infection through the jasmonic acid pathway.
Liu Y et al. used multi-omics strategies, including metabolomics and transcriptomics, to create a high spatiotemporal resolution multi-omics map of wheat spike organ development, covering 12 developmental stages and multiple organ types (such as carpels and florets). The study found:
- Spatiotemporal distribution of metabolites: Flavonoids were enriched in glumes, palea, and lemma, and were associated with lignification; amino acid derivatives were abundant in florets, supporting reproductive growth.
- Hormonal regulatory network: Cytokinin treatment reduced basal spikelet abortion rate by 96.97%, revealing the influence of hormone spatial distribution on spike morphogenesis.
- This study provides key gene targets (such as TaOPR3) for high-yield wheat breeding.
Future research requires combining epigenomics and microbiome data to elucidate the cascade regulation of environment-gene-metabolism.
Figure 3:Strategy for breeding superior crops based on the results of multi-omics analysis (Hao Y et al., 2025)
To learn about the applications of plant tissue sample selection and processing protocols in proteomics and metabolomics, please refer to our resource article on Plant Tissue Sample Selection and Handling Protocols for Proteomics and Metabolomics.
Services you may be interested in:
Learn More
Metabolic Engineering and Crop Improvement
Targeted editing of key metabolic enzymes (such as phenylpropanase) using CRISPR/Cas9 can optimize the content of secondary metabolites. For example, modification of the flavonoid synthesis pathway in tomatoes significantly improves their nutritional value.
Furthermore, metabolomics-guided "design breeding" strategies are driving the rapid development of highly resistant and high-yielding crop varieties.
For example, Liu S et al. proposed targeting multiple genes or metabolic pathways (such as CRISPR-Cas9 genome editing and synthetic biology) to regulate key pathways such as carbon metabolism, starch metabolism, phenylpropanol biosynthesis, γ-aminobutyric acid (GABA) biosynthesis, plant hormone biosynthesis, and signal transduction. This aims to alleviate the negative impacts of D/+H stress on plant physiological and biochemical processes and enhance crop climate resilience (stress resistance).
By reconstructing and regulating metabolic networks, nutrient synthesis and accumulation pathways can be strengthened:
- Regulating the expression of iron (Fe) and zinc (Zn) transporter gene expression and reducing the concentration of anti-nutritional factors (such as phytic acid) can increase the Fe/Zn content in cereals;
- Targeting biosynthetic pathways of folic acid, vitamin E, and β-carotene can increase the nutrient density of cereals;
- Combining multi-omics (metabolicomics, genomics), machine learning, and other technologies, key metabolites and genes can be precisely identified to develop fortified cereals (such as transgenic rice rich in Zn/Fe/β-carotene).
Figure 4:Hypothetical depiction of targeted metabolic pathway manipulation for enhancing drought or/and heat (D/+H) stress tolerance (Liu S et al., 2023)
For more information on metabolomics in plant biotechnology, please refer to our resource article on Metabolomics in Plant Biotechnology .
Construction of Dynamic Metabolic Networks within the Framework of Systems Biology
Correlation between Metabolic Dynamics and Physiological Phenotypes
Plant metabolites, as the "end products" of gene expression, directly reflect environmental adaptation status. For example, in wheat under drought stress, amino acid accumulation is significantly correlated with decreased photosynthetic assimilation capacity.
Dynamic metabolic mapping (such as time series analysis) can reveal mechanisms for maintaining metabolic homeostasis.
For example, Sharma V et al. introduced nitrogen-fixing traits into non-leguminous crops (such as cereals) by regulating nitrogen/carbon metabolism pathways and optimizing nitrogen allocation and fixation:
- Targeting nitrogen transport and assimilation genes to optimize nitrogen distribution from roots to grains.
- Combining carbon (C) metabolism gene modification (utilizing the close link between C and N metabolism) to improve nitrogen uptake (e.g., providing energy or carbon skeletons for nitrogen fixation through C metabolism);
- Regulating core gene groups for nitrogenase biosynthesis (e.g., nitrogenase expression in mitochondria/plasts under hypoxic conditions) to address the oxygen sensitivity of bacterial nitrogenases in non-leguminous plants;
- Engineering symbiotic signaling pathways (SYM) (e.g., sensing rhizobium signaling molecules) to trigger the formation of oxygen-limited root organs for nitrogen fixation;
- Spatiotemporally separating photosynthesis and nitrogen fixation (e.g., expressing nif genes in roots during the dark period) to prevent chloroplast oxygen from destroying the nitrogenase complex.
Challenges and Future Directions
Technological Bottlenecks
- Insufficient Coverage: Existing platforms can only detect 10%-20% of known metabolites, necessitating the development of novel ion sources (such as MALDI-TOF) and derivatization technologies.
- Cost and Efficiency: Single-sample analysis can take several hours, requiring the widespread adoption of miniaturization technologies such as microfluidic chips.
Interdisciplinary Integration
- Artificial Intelligence Applications: Deep learning algorithms (such as convolutional neural networks) can accelerate metabolite annotation and pathway prediction.
- Agricultural Practice Transformation: Establishing a "metabolic phenotype-field phenotype" correlation model to guide precision fertilization and pest and disease control.
Expanding Ecological and Health Dimensions
- Plant-Microbe Interactions: Metabolomics analysis of root exudates will reveal symbiotic nitrogen fixation and pathogen inhibition mechanisms.
- Functional Food Development: Metabolomics-based screening of medicinal and edible plants (such as verification of the anti-colitis activity of Rhodiola rosea) is becoming a hot topic.
Conclusion
The deep integration of metabolomics and systems biology is reshaping the research paradigm of plant science. Over the next decade, with the popularization of single-cell technology, AI algorithms, and standardized processes, we are expected to achieve a leap from "metabolite lists" to "metabolic network dynamics," providing innovative solutions for food security, ecological restoration, and human health.
References
- Hong J, Yang L, Zhang D, Shi J. Plant Metabolomics: An Indispensable System Biology Tool for Plant Science. Int J Mol Sci. 2016 Jun 1;17(6):767.
- Katam R, Lin C, Grant K, Katam CS, Chen S. Advances in Plant Metabolomics and Its Applications in Stress and Single-Cell Biology. Int J Mol Sci. 2022 Jun 23;23(13):6985.
- Lin JL, Wu WK, Nie GB, Li JX, Fang X, Sheng YG, Wang MM, Zheng QY, Guo XX, Huang JF, Ma LY, Wang LJ, Liu JX, Wang SS, Xu B, Gao Y, Li Y, Wang D, Martin C, Chen XY, Huang JQ. A dirigent protein redirects extracellular terpenoid metabolism for defense against biotic challenges. Nat Commun. 2025 Oct 20;16(1):9270.
- Liu Y, Zhang L, Zhu A, Shen L, Zhang J, Chen J, Chang G, Yin C, Wang Z, Sun Z, Shen K, Xu X, Sun M, Xin M, Wu J, Lu Z, Tong Y, He Z, Lu F, Hao Y, Chen W, Guo Z. Multi-omics identifies key genetic and metabolic networks regulating spike organ development in wheat. Plant Cell. 2025 Oct 31;37(11):koaf250.
- Hao Y, Zhang Z, Luo E, Yang J, Wang S. Plant metabolomics: applications and challenges in the era of multi-omics big data. aBIOTECH. 2025 Jan 23;6(1):116-132.
- Liu S, Zenda T, Tian Z, Huang Z. Metabolic pathways engineering for drought or/and heat tolerance in cereals. Front Plant Sci. 2023 Sep 22;14:1111875.
- Sharma V, Gupta P, Priscilla K, SharanKumar, Hangargi B, Veershetty A, Ramrao DP, Suresh S, Narasanna R, Naik GR, Kumar A, Guo B, Zhuang W, Varshney RK, Pandey MK, Kumar R. Metabolomics Intervention Towards Better Understanding of Plant Traits. Cells. 2021 Feb 7;10(2):346.


