In the field of epigenetics, histone post-translational modifications (PTMs) constitute a sophisticated "language of chemical marks" that dynamically controls gene expression without changing the underlying DNA sequence. These alterations include well-established modifications such as methylation, acetylation, phosphorylation, and ubiquitination, as well as more recently identified forms like succinylation, malonylation, monomethylation, and tyrosine sulfation.
Conventional epigenomic methods, including ChIP-seq, typically necessitate input material from millions of cells, thereby capturing only a population-averaged epigenetic profile that obscures cell-to-cell variation. However, biological systems are inherently composed of functionally diverse individual cells. The overarching aim of single-cell epigenomics is to resolve these nuanced regulatory landscapes at cellular resolution, enabling precise dissection of developmental processes, tumor ecosystem dynamics, and neural circuit diversity with unprecedented detail.
As single-cell technologies continue to evolve, a critical question emerges: Will we ultimately be able to precisely decipher this intricate "histone code" at the resolution of individual cells?
The Complex Language of Histone Modifications
Histone modifications represent an exceptionally sophisticated regulatory system in epigenetic control. The N-terminal tails of core histones (H2A, H2B, H3, H4) extend from the nucleosome structure, serving as prime targets for various modifying enzymes. These chemical alterations do not modify the DNA sequence itself but can profoundly influence gene expression patterns.
- Types of Histone Modifications:
Histone PTMs include, but are not limited to:- Lysine acetylation
- Arginine and lysine methylation (mono-, di-, or tri-methylated forms)
- Serine, threonine, and tyrosine phosphorylation
- Newly discovered modifications: ubiquitination, SUMOylation, crotonylation, formylation, propionylation, butyrylation, ADP-ribosylation, citrullination, and O-linked N-acetylglucosamine (O-GlcNAc)
- Mechanisms of Action:
These modifications function through two primary mechanisms:- Direct alteration of chromatin structure (e.g., acetylation neutralizes lysine's positive charge, reducing DNA-histone affinity)
- Serving as platforms to recruit specific "reader" proteins that trigger downstream signaling cascades
- The Evolving Understanding:
- The "histone code" hypothesis suggested these modifications might constitute a heritable coding system analogous to but more complex than the genetic code. However, current research increasingly favors the concept of "histone PTM cross-talk," reflecting the challenges in determining specific functions for the myriad combinatorial modifications.
02 Technological Innovation: Breakthroughs in Single-Cell Analysis
Conventional epigenetics research has relied on bulk cell analysis, an approach that obscures cellular heterogeneity. The emergence of Single-Cell Proteomics (SCP) technologies now enables investigation of histone modification states at individual cell resolution.
- Example:
A groundbreaking technological advancement termed the "CHIP-TIP" method has been recently introduced by Ye Z et al., markedly improving both the sensitivity and depth of protein detection. This innovative approach utilizes a specialized ProteoCHIP Evo 96 platform designed for preparing samples at the single-cell level. By incorporating refined direct transfer and purification procedures, the technique substantially increases analytical throughput and enhances measurement precision.
Key Features
- Ultra-High Sensitivity: Identifies over 5,000 proteins from a single HeLa cell
- Direct PTM Detection: Detects modifications (e.g., phosphorylation, acetylation) without enrichment steps
- High-Throughput Capacity: Processes up to 120 samples per day
- Enhanced Compatibility: Efficiently processes complex 3D cellular structures
Applications
The technology has been successfully implemented in:
- Human induced pluripotent stem cell (hiPSC) differentiation models
- Distinguishing cell types from different germ layers through specific marker proteins
- Developmental biology and cell lineage tracing studies
Key Findings
- Researchers have achieved:
- Identification of >5,000 proteins in individual HeLa cells
- Detection of PTMs without additional enrichment steps
- Identification of approximately 120 phosphorylation sites at single-cell level
- Discovery of novel histone modifications including:
- Tyrosine sulfation at histone H3 position 99 (H3Y99sulf)
- L-Glutamine derivatives on histone H3 (serotonylation and dopaminylation)
Advancements
- Breakthroughs in high-resolution mass spectrometry now enable:
- Discovery and validation of novel histone modifications
- Comprehensive analysis of cellular function at single-cell resolution
- Simultaneous analysis of protein expression and modification status
Workflow and results of Chip-Tip SCP (Ye Z et al., 2025)
- Example:
Developed by Bartosovic M et al., the SCCUT&Tag method integrates bulk CUT&Tag with droplet-based single-cell barcoding platforms to enable high-throughput, low-background profiling of histone modifications—such as H3K4me3, H3K27ac, and H3K27me3—as well as transcription factor binding events including those of OLIG2 and Rad21 at single-cell resolution. When applied to tens of thousands of cells from the mouse central nervous system, this technique allowed for unsupervised classification of major cell types and revealed epigenetic heterogeneity within oligodendrocyte lineages. It further facilitated the analysis of promoter bivalency regulation, the spreading of H3K4me3 during differentiation, and enhancer–promoter interactions. SCCUT&Tag provides a powerful tool for investigating epigenetic mechanisms with cellular resolution, delivering data quality comparable to bulk ChIP-seq, though opportunities remain for enhancing its throughput and multi-omics integration capabilities.
03 Multi-Omics Integration: Beyond a Single Dimension
Analysis of histone modifications at single-cell resolution is increasingly integrated with other omics technologies, forming comprehensive multi-omics approaches that provide enhanced insight into cellular function.
Key Advantages
- Enables simultaneous examination of genomic, epigenomic, transcriptomic, proteomic, and metabolomic data
- Reveals relationships between molecular patterns and disease mechanisms
- Example:
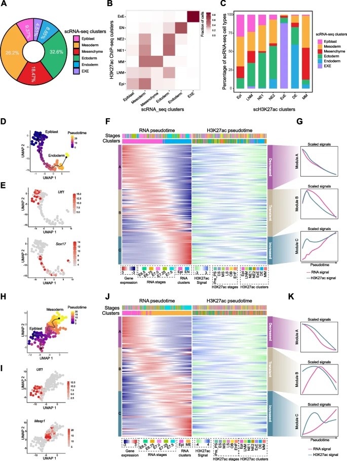
In a study by Fu, M. et al., a multi-omics atlas of mouse gastrulation was generated through the integration of single-cell ChIP-seq (targeting H3K27ac and H3K4me1) and scRNA-seq. The central methodology involved employing single-cell ChIP-seq to profile enhancer dynamics—where H3K27ac denotes active enhancers and H3K4me1 indicates primed enhancers—followed by computational integration using tools such as Seurat's CCA anchor transfer. This allowed alignment of epigenomic profiles with transcriptomically defined cell states. Through this integrative approach, a consistent "time lag" was observed between enhancer activation and subsequent gene expression, indicating that epigenetic alterations precede transcriptional changes. Additionally, the study revealed that the cell cycle inhibitor CDKN1C likely plays a pivotal role in mesoderm lineage specification, potentially under combinatorial transcription factor regulation.
Integrative analysis of single-cell H3K27ac ChIP-seq and single-cell RNA-seq datasets of the mouse gastrula (Fu M et al., 2025)
For the enrichment scheme of low-abundance histone PTM, you can refer to "Enrichment Strategies for Low-Abundance Histone PTMs: Challenges and Solutions".
Services you may be interested in:
04 The Central Challenge: Significant Hurdles Remain
Despite its considerable promise, the field of single-cell epigenomics remains in its nascent stages and confronts several profound challenges, indicating that current capabilities fall short of the ultimate goals.
1. Limitations in Sensitivity and Data Sparsity
The absolute number of nucleosomes per cell is remarkably small (approximately 200,000–500,000), and the copies of any specific PTM are fewer still. Present methodologies yield limited coverage, resulting in highly sparse datasets. Consequently, numerous genomic regions exhibit no detectable signal, making it difficult to discern whether their absence reflects a true biological state or merely technical failure.
2. Complexity of Multi-Dimensional Integration
Biological regulation is inherently multi-faceted. Beyond identifying which PTMs are present in individual cells, critical questions include:
- How multiple modifications coexist—for instance, how H3K4me3 and H3K27me3 can colocalize on the same gene in a single cell (forming bivalent chromatin).
- How histone modifications interact with other epigenetic layers, such as DNA methylation, chromatin accessibility, and ultimately, gene expression.
Currently, technologies capable of simultaneously profiling multiple PTMs or multiple omics layers in the same cell remain complex, costly, and limited in throughput.
3. Constraints in Quantitative Accuracy
Histone modifications are quantitative in nature, yet most existing single-cell technologies provide only qualitative or semi-quantitative readouts (e.g., presence/absence or relative high/low levels). The inability to precisely measure "how much more" of a modification exists in one cell compared to another impedes the interpretation of subtle but biologically meaningful epigenetic variation.
4. Throughput-Cost-Quality Trade-Offs
Meaningful biological discovery—especially the identification of rare cell populations—often requires profiling tens of thousands of cells. However, current high-throughput methods frequently achieve scalability at the expense of data quality and depth, creating a persistent tension between experimental scale and analytical resolution.
05 Future Directions: Pathways to Advancement
To genuinely realize the full potential of single-cell epigenomics, forthcoming research and development must prioritize the following areas:
1. Technological Innovation
Advancements are needed in novel methodologies that offer enhanced sensitivity, improved quantitative accuracy, and reduced background noise. A particularly sought-after milestone is the capability to simultaneously profile multiple post-translational modifications—such as H3K27me3 and H3K4me3—within the same individual cell.
2. Multi-Omics Integration
Efforts should focus on the efficient computational harmonization of single-cell PTM (SCPTM) data with other omics modalities, including scRNA-seq and scATAC-seq. Such integration is essential for reconstructing comprehensive and unified regulatory landscapes.
3. Computational Algorithm Development
There is a critical need for more sophisticated algorithms for imputation, noise reduction, and clustering. These tools must maximize information extraction from inherently sparse datasets and enable accurate inference of modification states.
06 Conclusion: Progress and Promise
In summary, the current state of single-cell histone PTM research can be best described as having embarked on a promising path with visible and meaningful advances, though the ultimate objectives have not yet been fully attained.
We now possess robust tools capable of revealing previously obscured epigenetic heterogeneity and facilitating significant biological insights. Nevertheless, substantial challenges remain in sensitivity, quantitative precision, multi-dimensional data integration, and methodological accessibility. While existing technologies have opened a critical window into cellular epigenomic landscapes, the full view will require more powerful and refined approaches. The revolution in single-cell epigenomics is undoubtedly underway—yet far from complete.
References
- Ye Z, Sabatier P, van der Hoeven L, Lechner MY, Phlairaharn T, Guzman UH, Liu Z, Huang H, Huang M, Li X, Hartlmayr D, Izaguirre F, Seth A, Joshi HJ, Rodin S, Grinnemo KH, Hørning OB, Bekker-Jensen DB, Bache N, Olsen JV. Enhanced sensitivity and scalability with a Chip-Tip workflow enables deep single-cell proteomics. Nat Methods. 2025 Mar;22(3):499-509.
- Zheng Q, Weekley BH, Vinson DA, Zhao S, Bastle RM, Thompson RE, Stransky S, Ramakrishnan A, Cunningham AM, Dutta S, Chan JC, Di Salvo G, Chen M, Zhang N, Wu J, Fulton SL, Kong L, Wang H, Zhang B, Vostal L, Upad A, Dierdorff L, Shen L, Molina H, Sidoli S, Muir TW, Li H, David Y, Maze I. Bidirectional histone monoaminylation dynamics regulate neural rhythmicity. Nature. 2025 Jan;637(8047):974-982.
- Lu C, Coradin M, Porter EG, Garcia BA. Accelerating the Field of Epigenetic Histone Modification Through Mass Spectrometry-Based Approaches. Mol Cell Proteomics. 2021;20:100006.
- Bartosovic M, Kabbe M, Castelo-Branco G. Single-cell CUT&Tag profiles histone modifications and transcription factors in complex tissues. Nat Biotechnol. 2021 Jul;39(7):825-835.
- Fu M, Pang L, Wu Z, Wang M, Jin J, Ai S, Li X. Single-cell multi-omics delineates the dynamics of distinct epigenetic codes coordinating mouse gastrulation. BMC Genomics. 2025 May 8;26(1):454.



