Resource

Submit Your Request Now

Submit Your Request Now

×

Atlas of lysine propionylation of human right atrium and ALDH6A1-NADH pathway in new-onset atrial fibrillation after coronary surgery

Title: Atlas of lysine propionylation of human right atrium and ALDH6A1-NADH pathway in new-onset atrial fibrillation after coronary surgery

Journal: Communications Biology

Published: 2025

Background

Lysine propionylation (Kpr) is a novel post-translational modification of proteins, with propionyl-CoA as its donor, mainly derived from the metabolism of branched-chain amino acids (BCAA) and odd-chain fatty acids. Previous studies have shown that Kpr modification regulates gene expression and plays an important role in various cardiovascular diseases, but its function in postoperative atrial fibrillation (POAF) remains unclear. Especially in atrial fibrillation (AF) and its postoperative form, POAF, Kpr-related research is still in its infancy. To explore the potential mechanism of Kpr in POAF, this study constructed proteome and propionylated proteome maps of right atrial appendage tissue samples obtained during coronary artery bypass grafting (CABG), and systematically compared the differences in Kpr modification between patients who maintained sinus rhythm (POSR) and those who developed POAF after surgery, aiming to reveal the possible mechanism by which propionylation regulates the occurrence of arrhythmia.

Materials & Methods

The experiments of quantitative proteomics and propionylation proteomics were performed using the 4D Label-Free approach. The right atrial appendage tissues (POSR, n = 5; POAF, n = 5) were grinded in liquid nitrogen, and then subjected to protein extraction, trypsin digestion, affinity enrichment (PTM-202, PTM BioLab, used in propionylation proteomics analysis), and eluted to detect peptides using liquid chromatography-mass spectrometry (LC-MS/MS). Finally, bioinformatics tools were used to analyze the proteomics data, including proteomics and propionylation proteomics association analysis, modification sites motif analysis, GO enrichment analysis, KEGG pathway enrichment analysis, protein domain enrichment analysis, and protein interaction analysis.

The data of protein propionylation were normalized with the conventional quantitative proteomics data from the same samples. The relative ratio of AF/SR > 1.5 or < 1/1.5, and the P value < 0.05, were considered to be significantly increased or decreased in protein propionylation level, respectively.

Results

PropionylationFigure 1. a The intersection of all proteins identified by the two omics (n = 5 per group). b Distribution of all protein abundance quantified by the two omics. c Nine-quadrant diagram of comparative analysis of differentially expressed proteins between the two omics. Different colors represented different expression patterns. d Distribution statistics of differential proteins and differential sites. The left side was the proteomics results, and the right side was the propionylation proteomics results. e Venn diagram for comparative analysis of differentially expressed proteins between the two omics. The numbers in the figure represented the number of proteins contained in the intersection. f Heat map of functional enrichment differences between the two omics of differently classified proteins on KEGG pathway. The redder the color, the more significant the enrichment.

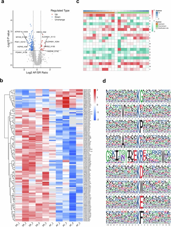
PropionylationFigure 2. a The volcano plot of differential Kpr sites. The red points indicated significant up-regulation, and the blue points indicated significant down-regulation. The information on the differentially modified sites for Top5 up- and down-regulation were also marked in the figure, respectively. b The heat map of differential Kpr sites. Red represented high expression and blue represented low expression. c Motify analysis heat map of 10 amino acids upstream and downstream of the modification sites. Yellow or green indicated upstream or downstream, respectively. d The diagram of motif logo showed the flanking sequence preferences for all Kpr sites.

PropionylationFigure 3. The number of differentially Kpr up-regulated proteins (a) and differentially Kpr down-regulated proteins (b) in different subcellular structural types. GO enrichment analysis of differentially Kpr up-regulated proteins (c) and differentially Kpr down-regulated proteins (d) based on biological process, cellular component, and molecular function. KEGG pathway analysis of differentially Kpr up-regulated proteins (e) and differentially Kpr down-regulated proteins (f). Protein domain enrichment analysis of differentially Kpr up-regulated proteins (g) and differentially Kpr down-regulated proteins (h). Diagram of the tightest 50 differential protein-protein interaction network. Blue represented down-regulated modified proteins and red represented up-regulated modified proteins (i).

Conclusions

Through PTM proteomics, a total of 89 differentially expressed proteins and 137 differentially Kpr-modified sites were identified. The majority of the differentially expressed proteins were located in the mitochondria and enriched in multiple metabolic pathways. Among them, the Kpr modification of the ALDH6A1 protein changed most significantly, with the K264 site increasing by 2.40 times and the K113 site increasing by 2.25 times. Further experiments confirmed the changes in the Kpr modification level, indicating that acetylated ALDH6A1 has higher enzyme activity, leading to increased NADH and ROS in cells, inducing oxidative stress, and thus being closely related to the occurrence of POAF. Structural simulation showed that acetylation changed the amino acid type and the number of hydrogen bonds in the NAD⁺ binding region, enhancing the binding energy. At the same time, ultrastructural changes such as mitochondrial swelling and destruction of cristae structure were already present in atrial myocytes of POAF patients before surgery, suggesting that Kpr modification may be involved in the early occurrence process of POAF.

Reference

  1. Zhang, Y., Chen, H. X., Hou, H. T., Liu, Y. Q., Chen, Z., Yang, Q., & He, G. W. (2025). Atlas of lysine propionylation of human right atrium and ALDH6A1-NADH pathway in new-onset atrial fibrillation after coronary surgery. Communications biology, 8(1), 858. https://doi.org/10.1038/s42003-025-08264-9
* For Research Use Only. Not for use in diagnostic procedures.
Our customer service representatives are available 24 hours a day, 7 days a week. Inquiry

From Our Clients

Online Inquiry

Please submit a detailed description of your project. We will provide you with a customized project plan to meet your research requests. You can also send emails directly to for inquiries.

* Email
Phone
* Service & Products of Interest
* Services Required and Project Description
* Verification Code
Verification Code

Great Minds Choose Creative Proteomics

5-20% Discount 5-20% Discount